
问:“白天收费,夜间免费”的出台背景是?
答:为落实石家庄市委、市政府决策部署,按照《石家庄市规范停车场管理工作方案》关于“对道路通行压力小、停车位需求量大的老旧小区和居民小区周边地段,实行白天收费,夜间(19:00-次日7:30)免费”的要求,石家庄市规范停车场管理工作领导小组办公室积极发动人大代表、政协委员等全程参与,广开言路充分听取社会各界的意见,取得广大人民群众的关心、理解与支持。
问:夜间免费停车时段是?
答:夜间19:00 至次日早上7:30。
问:一共有多少停车场?
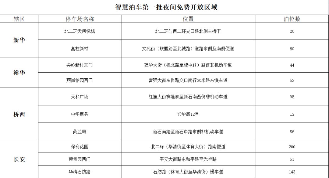
答:目前,石家庄智慧泊车公司首批选定10个停车场实行“白天收费,夜间免费”。
问:夜间免费停车泊位有什么标识?
答:石家庄智慧泊车公司在首批选定的10个停车场试点施划蓝白双色停车泊位,在这些蓝白双色标线的泊位停车,实行“白天收费、晚间免费”。
问:这些停车场都在哪里?
问:一共能提供多少停车位?
首批实行“白天收费,夜间免费”的停车场,能够为广大市民提供757个停车位。
问:何时起实施夜间免费停车?
答:夜间免费停车自2021年8月11日开始实施。
问:停车时应注意什么?
答:在此提醒广大市民,入场停车时,要严格遵守交通法规关于停车的管理规定,有序停车、规范停车,服从停车场管理人员的指挥,按时停放、提前驶离,以方便更多市民选择停放。





