
补贴标准
硕士2万元,硕士应届生在富阳区、临安区、桐庐县、淳安县、建德市等西部区、县(市)工作满3年后,再给予2万元一次性生活补贴。
发放方式
自2021年10月15日(含)起(以申请时间为准),生活补贴分两笔发放,每笔发放50%。连续参保满6个月(不含补缴)发放第一笔补贴,连续参保满12个月(不含补缴)发放第二笔补贴。
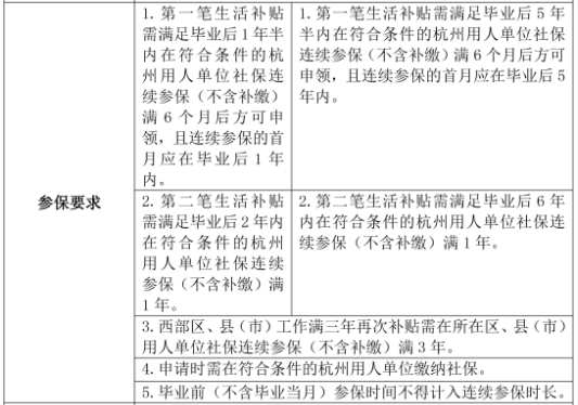
社保条件:

更多详细内容:、、
地方特产2022-05-31 13:43:06未知

补贴标准
硕士2万元,硕士应届生在富阳区、临安区、桐庐县、淳安县、建德市等西部区、县(市)工作满3年后,再给予2万元一次性生活补贴。
发放方式
自2021年10月15日(含)起(以申请时间为准),生活补贴分两笔发放,每笔发放50%。连续参保满6个月(不含补缴)发放第一笔补贴,连续参保满12个月(不含补缴)发放第二笔补贴。
社保条件:

更多详细内容:、、
2022北京高考考点在封控区怎么考试