
补贴金额:
本科1万元、硕士3万元、博士10万元,毕业时间在2021年10月14日(含)之前的博士,补贴标准仍为5万元。详细内容请看>>
补贴金额分两笔进行发放,第一笔需主动申请,第二笔满足条件后系统自动比对审核通过,向申请人的银行卡拨付生活补贴资金(审核未通过的,用人单位均可在“亲清在线”提出异议处理[提交异议处理的时限应在审核未通过后3个月内])
申请时间:
中国国籍在国内普通高校毕业的为毕业后2年内;中国国籍在国(境)外高校毕业、外国国籍在国内普通高校或国(境)外高校毕业的为毕业后6年内。
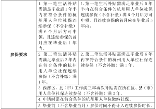
申请条件:
1.全球本科及以上学历应届毕业生(国内高校应届毕业生学习形式应为全日制,国(境)外高校应届毕业生学历学位需经国家教育部留服中心认证)
2.毕业时间在2019年6月3日(含)之后
3.在申请时限内提出申请,且申请时应在杭州用人单位就业或自主创业
4.按规定缴纳社会保险
更多详细内容:、、
申请材料:
1.申请时须提供申请人姓名、证件号码、银行卡号等基本信息。其他所需学历、社保信息通过“亲清在线”数据共享、系统比对获取。
2.申请人和用人单位对审核结果有异议的,需按规定提供复核材料。
详细内容请看:
申请入口:
单位帮忙申请——“亲清在线”数字平台
个人自己申请——下载“杭州市民卡APP”,在青荷码上申请
申请流程:
申请可通过“亲清在线”数字平台或“杭州市民卡APP”。第一笔补贴需主动申请,第二笔补贴和西部区、县(市)工作满三年再次补贴无需主动申请[计入连续参保时长期间有劳务派遣经历、劳务派遣(人力资源)单位工作经历的人员除外]。系统自动比对审核通过后,向申请人的银行卡拨付生活补贴资金。审核未通过的,用人单位均可在“亲清在线”提出异议处理(提交异议处理的时限应在审核未通过后3个月内)。
详细内容请看>>、
常见问题解答:
1.生活补贴的申请条件是否有户籍限制?
不限户籍,满足申请条件即可以申请。
2.在杭省部属单位的可以申请吗?
企业需满足条件:税务登记注册在杭州市,且依法在杭州缴纳流转税(增值税、消费税)。省部属行政事业单位,发证机关为省以上部门的民办非企业、社会团体、基金会等不在补贴范畴。
3.以虚构劳动关系的方式骗取生活补贴,要承担怎样的法律责任?
以非法占有为目的,通过代缴社保、虚构劳动关系等欺骗方法,套取政府发放的生活补贴资金,涉嫌诈骗公私财物,经查实应当依法追究刑事(行政)责任。
更多详细内容请看>>
咨询电话:
0571-96345转人工服务





