
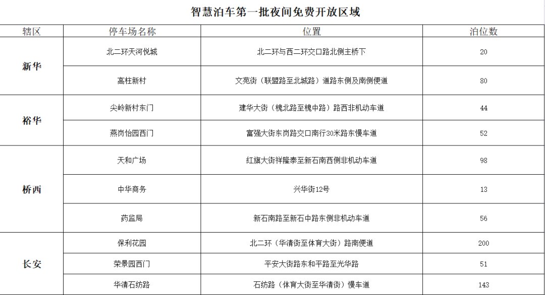
按照《石家庄市规范停车场管理工作方案》关于“对道路通行压力小、停车位需求量大的老旧小区和居民小区周边地段,实行白天收费,夜间(19:00-次日7:30)免费”的要求,2021年8月11日起,石家庄智慧泊车公司首批选定10个停车场(名单附后),试点施划蓝白双色停车泊位,在这些蓝白双色标线的泊位停车,实行白天收费、晚间免费。
石家庄夜间免费停车场名单

相关阅读
夜间免费停车泊位有什么标识?
石家庄智慧泊车公司在首批选定的10个停车场试点施划蓝白双色停车泊位,在这些蓝白双色标线的泊位停车,实行“白天收费、晚间免费”。
停车时应注意什么?
在此提醒广大市民,入场停车时,要严格遵守交通法规关于停车的管理规定,有序停车、规范停车,服从停车场管理人员的指挥,按时停放、提前驶离,以方便更多市民选择停放。





