
为深入贯彻落实《教育部办公厅关于进一步做好普通中小学招生入学工作的通知》(教基厅〔2022〕1号)、《省教育厅关于做好2022年普通中小学招生入学工作的通知》(苏教基函〔2022〕9号)等要求,巩固招生改革成果,进一步促进教育公平,维护良好教育生态,助推义务教育“双减”和规范民办义务教育发展工作,不断提高招生入学工作的科学化、制度化、规范化水平,按照《关于做好2022年义务教育招生入学工作的通知》(宁教〔2022〕4号)要求,结合区域实际,现制定我区2022年初中学校招生入学工作实施办法。
一、基本原则
(一)落实法定责任,全面保障儿童少年接受义务教育
全面贯彻《义务教育法》《未成年人保护法》等法律法规要求,依法保障儿童少年入学权益。按照法律规定和国家有关要求,依法做好控辍保学工作。
(二)严格规范管理,全面落实义务教育免试入学规定要求
区教育局统筹公民办义务教育发展,科学编制和下达年度招生计划。学校必须严格按照核准的招生计划实施招生,严格遵守免试入学规定。各学校要严格执行义务教育均衡分班要求,坚持阳光分班,严禁设立重点班、快慢班和实验班等,不得以分层走班等形式变相分快慢班。
(三)坚持公平原则,全面落实特殊群体平等接受义务教育权利
确保符合条件的随迁子女入学,保障适龄残疾儿童少年受教育权利,落实优抚对象、高层次人才子女等入学政策。
二、报名要求
(一)秦淮区户籍的应届小学毕业生
1、报名办法。在秦淮区内小学就读的具有本区户籍的应届小学毕业生,由各小学组织升学报名和填报电脑派位志愿。跨区就读的应届小学毕业生须在规定时间内,携带《南京市跨区就读的小学毕业生回户籍地登记接洽单》、户口簿、监护人房屋所有权证等有关材料,到户籍所在区教育局指定地点办理升学报名登记手续和填报电脑派位志愿。
2、入学条件。应届小学毕业生应具有所在施教区户口,其户口原则上应与父母(或其法定监护人)在同一户籍,且户籍与实际常住地、产权证(产权证是指房屋所有权证,持有者为毕业生的法定监护人)三者一致。在2021年5月31日前办理好户籍、产权证相关手续并实际居住的毕业生可在施教区初中入学。原则上每套住房只安排一名学生在施教区初中就读。
(1)除上述条件外,属下列情况之一,可按施教区初中入学办理:
①毕业生户籍随父母(或其法定监护人)一方,并在施教区常住,另一方是不在南京市工作的现役军人、在外地工作、务农或出国定居的;父母离异,其子女户籍随法定监护人,并在施教区常住的。
②毕业生户口单立、毕业生户口随祖父母或外祖父母(房屋产权证持有者仅为毕业生的祖父母或外祖父母),其父母双方均为不在南京市工作的现役军人或公派出国工作的专家、技术人员。
③毕业生自出生之日即随父母户口落在祖父母或外祖父母处(房屋产权证持有者仅为毕业生的祖父母或外祖父母),且户口从未迁移过,其父母双方均未购买或分配住房。
(2)属下列情况之一,由区教育局统筹安排入学:
①拥有本区户籍的毕业生,其家庭因拆迁等原因尚未安置或未重新购房的;已安置或重新购房、但尚未取得房屋产权证的。
②集体户或户籍空挂且家庭无房产的。
③未按要求及时报名的或未在规定时间内到相应初中校办理报到手续,逾期不报到的。
④其他特殊情况。
(二)电脑随机派位
1、报名办法。电脑随机派位由学校所在区教育局按照全市统一制定的操作规则组织实施。经审核符合条件的秦淮区户籍的应届小学毕业生,如有参加电脑随机派位需求的,根据学生本人户籍和学校招生范围填报派位志愿。小学毕业生可在民办初中、区内热点公办初中和南京外国语学校中最多选2所报名,逾期未报名的不得补报。双胞胎(多胞胎)子女参加电脑随机派位时,家长可自愿申请“双胞胎(多胞胎)绑定”电脑随机派位。凡由区教育局统筹安排学校就读的小学毕业生不得参加区内热点公办初中电脑随机派位。
2、录取办法。符合条件的毕业生参加电脑随机派位报名后,毕业生如果被电脑随机派中(报名人数小于招生计划数时,报名的学生视同派中),需在统一规定的截止时间前到学校现场确认,完成后续相关手续。如果被2所学校同时派中,则需明确选择其中1所学校。逾期未到现场确认的,视为放弃。录取后的学生不得被其他学校再次录取,也不得回施教区公办初中就读;参加报名未被电脑随机派中的回施教区公办初中就读;被派中后选择放弃的,由区教育局统筹安排入学。
(三)随迁子女
随迁子女是指处于义务教育阶段、随务工父母(或其法定监护人)来宁暂住、非南京市户籍的适龄儿童少年。
1、报名办法。在秦淮区内小学就读且符合政策条件的随迁子女,在就读的小学进行登记报名。
2、入学条件。登记报名时需提供以下材料原件及复印件:(1)家庭户口簿和随迁子女法定监护人身份证;(2)在秦淮区居住地连续居住且满一年的有效居住证;(3)随迁子女法定监护人在宁缴纳社会保险连续且满一年凭证,或经市场监督管理部门颁发的在宁连续且满一年有效营业执照(相关证照年限计算均至2022年5月31日止);(4)毕业生的小学学籍卡和小学生素质报告书。
符合以上入学条件的随迁子女,待符合入学条件的本区户籍学生学位派定后,由区教育局统筹安排进入公办初中就读,不参加电脑随机派位。
三、招生办法
(一)公办初中招生
1、入学办法。2022年秦淮区公办初中招生的施教区划分施行单校划片和多校划片并存的方案。
秦淮区原白下区域实行单校划片,为施教区内每位应届小学毕业生派定初中义务教育学位。
秦淮区原秦淮区域实行多校划片,为施教区内每位应届小学毕业生派定初中义务教育学位。秦淮区原秦淮区域公办初中招生划分为三个片区进行,若填报同一所学校志愿人数未超过该校招生计划数,则直接录取;若填报人数超过该校招生计划数,则采用电脑随机派位的办法录取。未能录取者由区教育局统筹安排入学。
2、政策照顾对象。依据《2022年全市义务教育学校招生入学工作实施意见》文件精神,对以下对象的子女给予适当照顾:烈士;因公牺牲的军人,驻边疆国境的县(市)、沙漠区、国家确定的边远地区中的三类地区和军队确定的特、一、二类岛屿部队的现役军人;公安英模和因公牺牲、伤残警察;全国劳模、符合条件的高层次人才和优秀归国留学人员、对秦淮区经济社会发展做出重要贡献的人员等。符合条件的国家综合性消防救援队伍人员等子女按有关文件精神执行。政策照顾对象由有关部门提供相关证明材料,经区教育局审核批准后,根据学校学位情况进行统筹安排。
(二)民办初中招生
1、入学办法。民办学校报名人数超过招生计划数的,所有报名人员全部实行电脑随机派位录取;报名人数未超过招生计划数的,一次性全部录取。民办一贯制学校初中部招生计划小于其小学部直升需求人数时,仅面向校内采取电脑随机派位方式录取;在保证小学部直升需求后仍有余额且多余名额少于报名人数的,也要采取电脑随机派位方式录取。
2、公民同招。公办、民办学校同步登记报名,同步招生录取,同步注册学籍。
四、工作日程
5月26日(周四),区教育局完成对区域内公办、民办初中学校招生入学工作材料的审核备案工作。
5月27日(周五)起,民办初中学校发布招生简章,明确招生入学登记相关事项。
5月28日(周六)至5月29日(周日),跨区就读的小学毕业生回户籍所在区教育局指定地点报名登记。
6月4日(周六)至6月5日(周日),民办一贯制学校征求本校小学毕业生直升初中部意愿,学生监护人办理相关手续并签字确认。
6月8日(周三),区教育局公布民办初中学校、区内热点公办初中学校电脑随机派位计划。
6月11日(周六)至6月12日(周日),小学毕业生填报电脑派位志愿。
6月25日(周六),秦淮区原秦淮区域公办初中学位派定。同步进行民办初中学校、区内热点公办初中学校和南京外国语学校电脑随机派位,并公布结果。
6月26日(周日),市教育局开通电脑派位结果网络查询。
7月2日(周六),南京外国语学校组织语言能力测评。
6月26日(周日)至7月6日(周三)期间,被电脑随机派中或通过南京外国语学校语言能力测评的学生及其监护人到相关学校,现场办理录取确认手续,截止时间为7月6日17:00。
8月10日(周三)前,公办、民办初中学校发放入学通知书(或公布新生名单),完成招生工作。
备注:以上日程如因疫情防控等原因发生变化,将第一时间向社会公布。
五、工作要求
(一)加强组织领导
区教育局和各初中学校成立招生工作领导小组,做好招生宣传工作和政策解释工作,规范、平稳地做好2022年秦淮区初中招生工作。进一步强化招生期间防疫要求,确保校园防控工作安全、有序。
(二)落实责任监督
各初中校承担招生工作的主体责任,主动接受社会监督。区教育局加强招生过程的管理和监督。对于各种违规招生的行为一经查实,坚决按照《2022年全市义务教育招生入学工作实施意见》及相关政策要求予以处理。
(三)加强宣传引导
区教育局要深入细致解读本区入学政策。各初中校结合学校实际积极宣传优质均衡发展成效,努力为儿童少年接受公平而有质量的教育创造条件。
六、其他
1、本办法由秦淮区教育局负责解释。
2、招生咨询电话:52650655;招生监督电话:52650626。
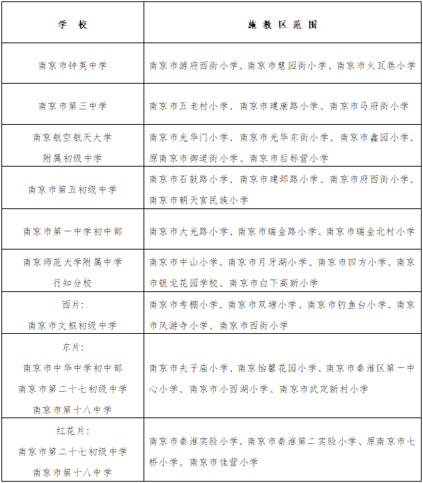
附件:2022年秦淮区公办初中施教区范围






