
为保障广大考生考试权益,在5月9日发布的笔试通知基础上,现就事业单位工作人员公开招聘笔试有关事项补充通知如下:
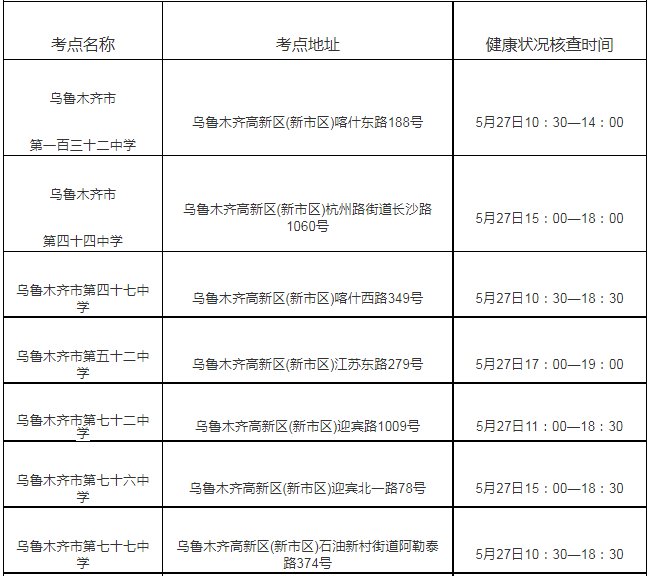
一、所有参加笔试的考生须在考前48小时内(即5月26日)进行核酸检测,并于开考前1天(5月27日)前往所在考点进行身体健康状况核查,具体如下:
身体健康状况核查时携带以下材料:
1. 纸质版准考证;
2. 有效身份证原件(或临时身份证原件);
3. 48小时内核酸检测结果阴性报告(纸质、电子版均可);
4. 查验“通信大数据行程卡”和“防疫健康信息码”。
查验合格后,考点在考生准考证上加盖合格印章。考生准考证未加盖合格印章,原则上不得进入考场。
二、笔试当天,考生须持加盖合格印章的准考证、有效身份证原件(或临时身份证原件)和笔试用品,于开考前1小时到达考点,通过体温检测和安全检查参加笔试。开考30分钟后不得进入考场。
无法提供规定的核酸检测阴性报告及其他有关证明的考生,取消笔试资格。
三、考生如因有相关旅居史、密切接触史等流行病学史被集中医学观察或居家健康监测,仍处于新冠肺炎治疗期或出院观察期,笔试当天无法到达考点的。可在解除集中医学观察或居家健康监测后,3个月内向市人事考试中心提出申请,办理退费。
四、考生赴考时应从居住地直接到达考点,不与其他人近距离接触,保持安全社交距离,注意个人防护,除核验身份时按要求临时摘除口罩外,进出考点、参加笔试必须全程佩戴口罩。
五、凡隐瞒或谎报旅居史、接触史、健康状况等疫情防控重点信息,不配合工作人员进行防疫检测、询问等造成不良后果的,取消笔试资格,如有违法情况,将依法追究法律责任。
六、笔试成绩将于2022年6月7日18:30公布,请考生登录乌鲁木齐市人力资源和社会保障服务平台(点击进入)人事考试专栏进行查询。
考务咨询电话:0991—4638184(工作日10:30—18:00)





