
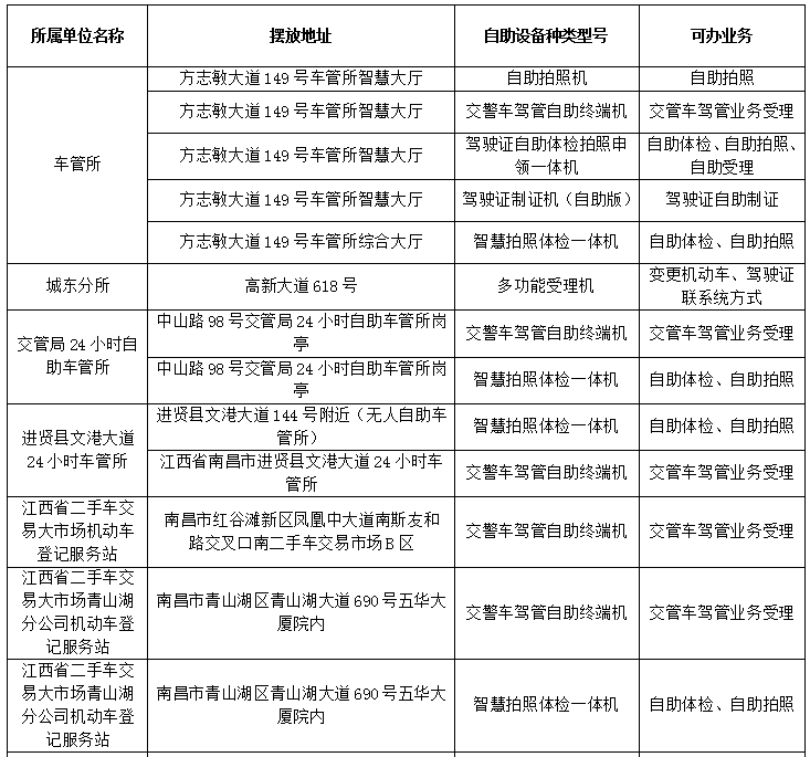
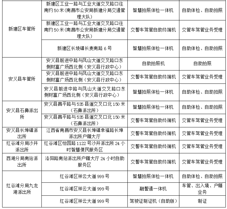
为了实现交管业务“就近办、自助办、一次办”,南昌市公安局交管局在车管所、车管分所、交警大队、派出所等服务窗口放置了自助体检机、自助照相机、车管自助服务终端。群众可以就近选择网点自助办理补换牌、证等各项交管业务减少排队等候。
南昌车管业务自助机详细地址一览



通过车管自助受理终端,群众可以一站式完成驾驶人照相、体检、补换证等业务,解决了以前“多头跑多次跑”的问题,实现了交管业务“最多跑一次”。车管自助服务终端一站式办理交管业务,整个过程不到10分钟,大大节省了群众时间成本,提升了交管服务体验。
点击查看
》





