
办理流程如下:
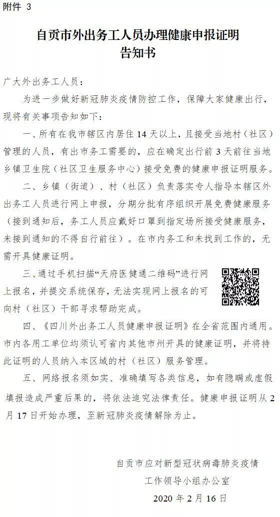
所有在本市居住14天以上(即申报之前满14天)且纳入居住地所在村(社区)网格化管理,如需跨市(州)以上务工(返岗)的人员,可申报免费健康证明服务。在市内流动的本市户籍务工人员无须申报。
乡镇卫生院(社区卫生服务中心)负责开展流行病学史询问、测量体温,对符合条件的申报人出具《四川外出人员健康申报证明》。
村(社区)网格化责任人向外出务工人员发放《自贡市外出务工人员健康申报证明服务告知书》,告知外出务工人员找到工作后或决定外出务工前3天进行申报(未找到工作的暂不申报),外出务工人员通过手机扫描“天府医健通二维码”登录外出务工人员健康证明网上服务平台完成网上报名,对部分操作困难的务工人员,落实专人协助完成网上申报。
村(社区)干部负责在平台上收集务工人员名单,并对信息真实性、准确性和完整性进行审核。将符合条件人员名单报乡镇(街道),由乡镇(街道)按出行时间,分村组、分时段做好健康服务排班计划,并将排班计划交村(社区)干部和当地乡镇卫生院(社区卫生服务中心)。
《四川外出务工人员健康申报证明》在全省范围内通用,市内各用工单位均应认可,不得另行设置限制人员进入本区域的门槛。市级相关部门要督促市内各用人单位不得要求本市户籍复工、复产人员提供健康申报证明。
对无现症病例区的区县,按省上统一要求对符合条件的申报人员出具《四川外出务工人员健康申报证明》时,在右上角加注“本县(区)为无现症病例区”。
健康申报证明服务从2020年2月17日开始办理,至新冠肺炎疫情解除为止。





