
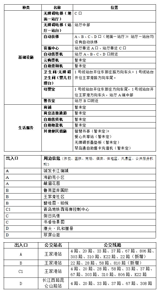
王家港站介绍
(图源:青岛地铁官网)
王家港站出口信息
(图源:青岛地铁官网)
王家港站公交换乘信息
(图源:青岛地铁官网)
拓展阅读>>>
1号线作为串联东西两岸,贯通五个辖区的重要线路,行车方式与已经开通的其他线路也略有区别。
考虑到1号线沿线差异化的客流特征,1号线采取了单一交路(如2、3、8号线)与大小交路(如11、13号线)相结合的行车方式,即工作日早晚高峰组织大(东郭庄-王家港)、小(兴国路-薛家岛)交路混跑,两者的开行比例为1:1,其他时段及周末采取东郭庄-王家港单一交路的行车组织方式。





