
海口电动自行车注册登记站点、代办网点分布
(一)4家交管服务站点:

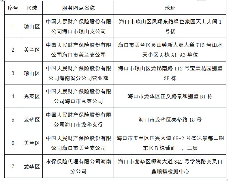
(二)7家保险企业代办服务网点:

(三)5家邮政代办服务网点:

上牌要求
1、已收到海口公安交警发送的办理上牌通知短信,但因故未能按期办理的车主,可自行通过“椰城交警”微信公众号选择就近的交管服务站或代办服务网点预约办理。
2、对既不符合国家新标准《电动自行车安全技术规范》(GB17761-2018)并未获得CCC认证证书,也不符合国家旧标准《电动自行车通用技术条件》(GB17761-1999)的电动两轮车和2021年7月24日(不含)之后购买的不符合国家新标准《电动自行车安全技术规范》(GB17761-2018),未获得CCC认证证书的电动自行车均不予办理注册登记,不得上道路行驶。
3、存量电动自行车将于3月15日前全部完成上牌工作,2022年1月5日(含)之后购买的新国标电动自行车可直接在销售网点享受购车即上牌的一站式服务。3月15日之后,符合新国标且获得CCC认证的电动自行车带牌销售网点将常态化开展。自3月15日起,未悬挂号牌的电动两轮车不得上道路行驶。





