
西安居民门诊医保去年没签约,只要今年完成了居民医保缴费,还是可以办理门诊统筹定点医疗机构签约的。
签约机构
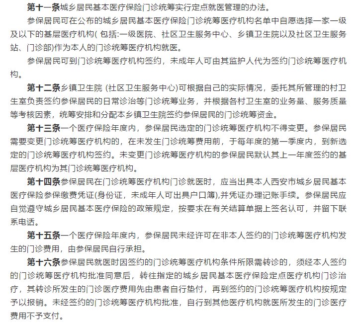
参保居民可在公布的城乡居民基本医疗保险门诊统筹医疗机构名单中自愿选择一家一级及以下的基层医疗机构( 包括:一级医院、社区卫生服务中心、乡镇卫生院以及社区卫生服务站、门诊部)作为本人的门诊统筹医疗机构就医。参保居民可到门诊统筹医疗机构签约,未成年人可由其监护人代为签约门诊统筹医疗机构。
参保报销比例和起付线
参保居民在签约的门诊统筹协议管理基层医疗机构(以下简称“门诊统筹医疗机构”)就诊发生的符合基本医疗保险规定的门诊医疗费用,不设起付线,年度最高支付限额为200元
具体支付标准比例如下:
(一)在社区卫生服务站、村卫生室和门诊部就诊,基金支付70%,参保居民个人自付30%;
(二)在一级医院、社区卫生服务中心和乡镇卫生院就诊,基金支付60%,参保居民个人自付40%;
(三)参保贫困人员在门诊统筹医疗机构就诊产生的一般诊疗费由基金全额支付。
参保居民在门诊统筹医疗机构发生的下列门诊医疗费用纳入门诊统筹资金支付范围:
(一)符合城乡居民基本医疗保险的用药范围、诊疗项目、服务设施范围的普通门诊医疗费用(含市内转诊费用)。
(二)一般诊疗费纳入基本医疗保险基金支付范围的部分;
(三)其他符合国家、省、本市规定的纳入门诊统筹基金支付的费用。
出生6个月内参加城乡居民基本医疗保险的新生儿,其出生到参保前所发生的普通门诊医疗费用纳入门诊统筹支付范围,按规定给予支付。
具体签约指南请点此查看:





