
➤关于南昌红谷滩区封控区、管控区疫情期间保障有序就医的公告:
为满足群众在防控疫情期间的日常就医需求,现就有关事项公告如下:
一、就医原则
封控区、管控区内病人,由于交通管控等因素,尽量减少非必要外出就医,避免交叉感染,转运力量用于更需要的病人。
二、急症患者应转尽转
危急重症直接拨打120,进行快速急救。重症患者立即向所在社区或居委会报备,由封控小区转运组安排专车送至市里统一安排的指定医院,落实闭环救治。产检生育、血液透析、肿瘤诊治等特殊患者可通过预约方式,提前向所在社区或居委会报备后,根据需要安排就医。
三、轻症患者,有序分类
基层社区要做好封控区、管控区居民医疗服务需求调查梳理。非急诊就医患者可先拨打所在社区卫生服务机构或乡镇卫生院电话进行健康咨询,如需治疗向社区报备,由驻点医疗人员上门诊疗。
南昌市红谷滩区新冠肺炎疫情防控应急指挥部
2022年3月25日
附件1:封控区、管控区重点人群转运流程图

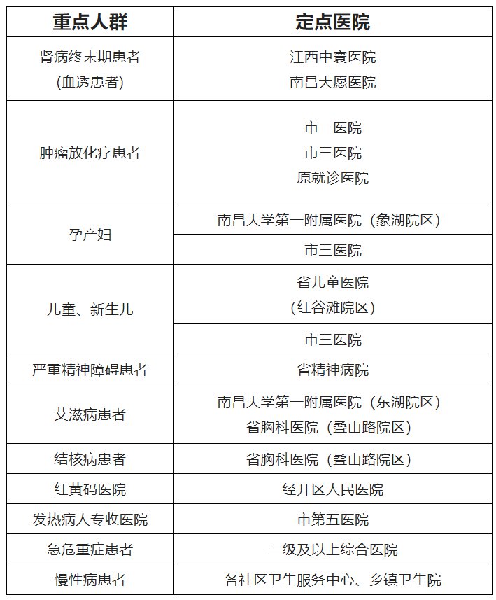
附件2:南昌市封控区、管控区重点人群就诊定点医院

备注:未尽事宜,采取“一事一议”的方式确定。联系人:廖莉,联系电话:15070090327
附件3:红谷滩区基层医疗卫生机构联系方式:

【相关内容拓展阅读】
☑ 南昌红谷滩区封控区、管控区、防范区名单一览:
,即可查看详情。





