
➤关于江西省农业农村厅依申请类政务服务事项进驻省政务服务中心集中办理的公告:
一、进驻时间
根据进驻安排,我厅政务服务事项于2022年4月16日至17日进驻省政务服务中心,于4月18日起对外开展服务。
二、进驻事项
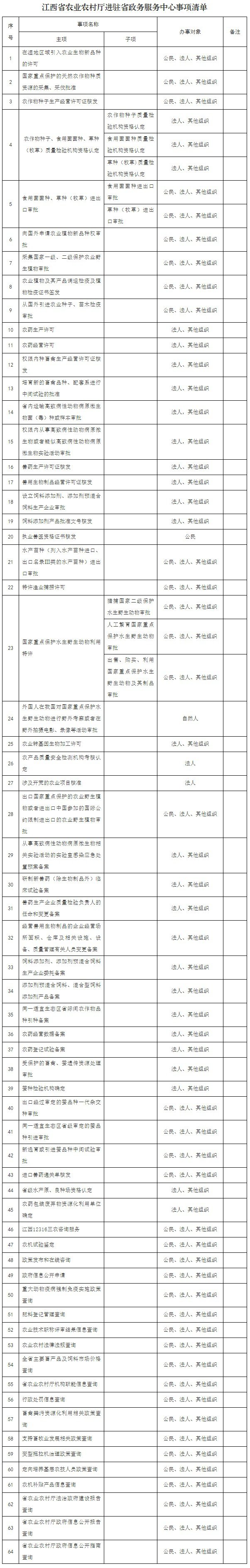
厅进驻省政务服务中心政务服务事项及内容(见附件)。
三、启用审批专用章
我厅于2022年4月18 日起启用“江西省农业农村厅行政审批专用章”。使用范围:我厅进驻省政务服务中心事项的证照、批文或意见(法律法规另有规定的除外)等相关审批文书及政务服务工作。
四、办公地址及交通指引
(一)办公地址。江西省南昌市红谷滩区北龙蟠街993号方楼江西省政务服务中心三楼, 邮编:330038。
(二)交通指引。1.地铁出行:可乘坐地铁2号线至市民中心站,4号出口出站,往九龙大道方向步行约200米到达。2.公交出行:可乘坐51、501路公交车,到市民中心站下车。
五、其他
2022年4月16日起,省农业农村厅行政审批服务中心停止办理业务。搬迁期间,申请人可通过江西政务服务网、“赣服通”农业农村厅服务专区等线上渠道办理相关业务。
因办公地址变更造成不便,敬请谅解,并请相互转告。
咨询电话:0791-86300956,“三农”热线:12316;
联 系 人:刘丙涛、钟志勇。
附件:江西省农业农村厅进驻省政务服务中心事项清单

【相关内容拓展阅读】
☑ 2022江西医保基金管理中心办事大厅搬迁时间及地址:
,即可查看详情。





