
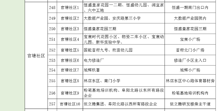
合肥庐阳区官塘社区全员核酸检测点分布表
核酸检测时间为2022年4月22日6时—24时。
核酸采样分类进行,其中:第一类为住宅小区、中小企业及楼宇办公场所、各类经营服务性场所。住宅小区采样考虑到大家早起上班前就能完成,六点开始进行,不影响正常工作。企业及楼宇办公场所、各类经营服务性场所,考虑到大家到岗时可以方便采样。第二类为中小学幼儿园、大型企业等,都是到学校、单位现场采样,在此类中优先考虑了中小学幼儿园。第三类为出差及因工作原因需要在晚间回家人员,核酸采样服务至24时。
地方特产2022-05-17 23:40:25佚名

合肥庐阳区官塘社区全员核酸检测点分布表
核酸检测时间为2022年4月22日6时—24时。
核酸采样分类进行,其中:第一类为住宅小区、中小企业及楼宇办公场所、各类经营服务性场所。住宅小区采样考虑到大家早起上班前就能完成,六点开始进行,不影响正常工作。企业及楼宇办公场所、各类经营服务性场所,考虑到大家到岗时可以方便采样。第二类为中小学幼儿园、大型企业等,都是到学校、单位现场采样,在此类中优先考虑了中小学幼儿园。第三类为出差及因工作原因需要在晚间回家人员,核酸采样服务至24时。