
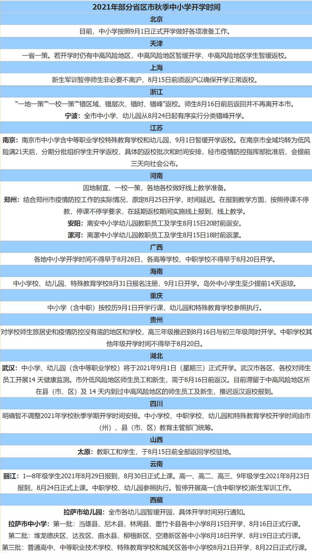
多地中小学明确将如期开学
近日,全国多地结合疫情防控形势,陆续发布了秋季学期返校要求和时间。对于中高风险地区,多地明确作出了学校暂缓开学、学生暂缓返校的安排。
多所高校通知返校时间
吉林大学:①第一批次(8月21日、22日):有科研任务、学习任务等需要提前返校的学生,经本人申请,学校审批同意后返校;②第二批次(8月28日、29日):所有2021级新生(本科生、研究生);③第三批次(9月4日、5日):除以上学生外,其他全体学生,经审核同意后返校。
东北师范大学:①第一批次:8月28-29日,全日制在籍学生;②第二批次:9月1日,2021级研究生新生;③第三批次:9月3日2021级本科生新生。
延边大学:2021级本科新生(延吉校区、珲春校区)报到时间由8月21日、22日调整为9月3日。
中国科学技术大学:①2021级本科新生于8月27日报到,其余年级本科生于9月5日报到注册;②研究生于9月6日报到注册;③陪同学生来校报到的家长及其车辆原则上谢绝入校。
海南热带海洋学院:①大二至大四年级报到时间为8月28日至29日,大一新生预计将于9月中旬组织报到。②要求低风险地区学生正常返校;中高风险地区学生暂缓返校。
三亚航空旅游职业学院、三亚理工学院:将于9月下旬开学。





