
✪成绩查询时间
2022年2月17日10点至21点。
2022年2月18日至2月23日,每天7点至21点。
✪成绩公布方式
1.短信推送
以短信方式推送成绩信息至考生注册的手机号码。
2.网站查询
考生在成绩发布时间内登录成绩查询系统(http://cx.sdzk.cn)查询本次考试成绩信息。
✪成绩复核
考试成绩公布后,考生如对本人考试成绩有异议,可于成绩公布之日起3个工作日内,由本人携带居民身份证和准考证到参加考试地县(市、区)招生考试机构,提出成绩复核申请,逾期不予受理。
拓展阅读>>>
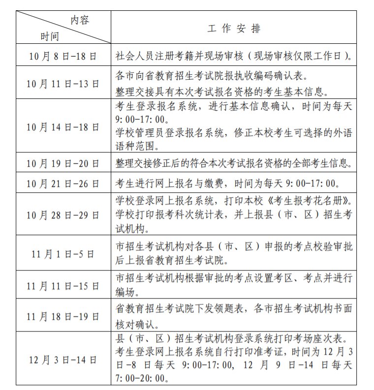
工作安排时间表
(图源:山东教育招生考试院)





