
海口引进人才住房保障申请材料(附样表)
(1)个人所需材料
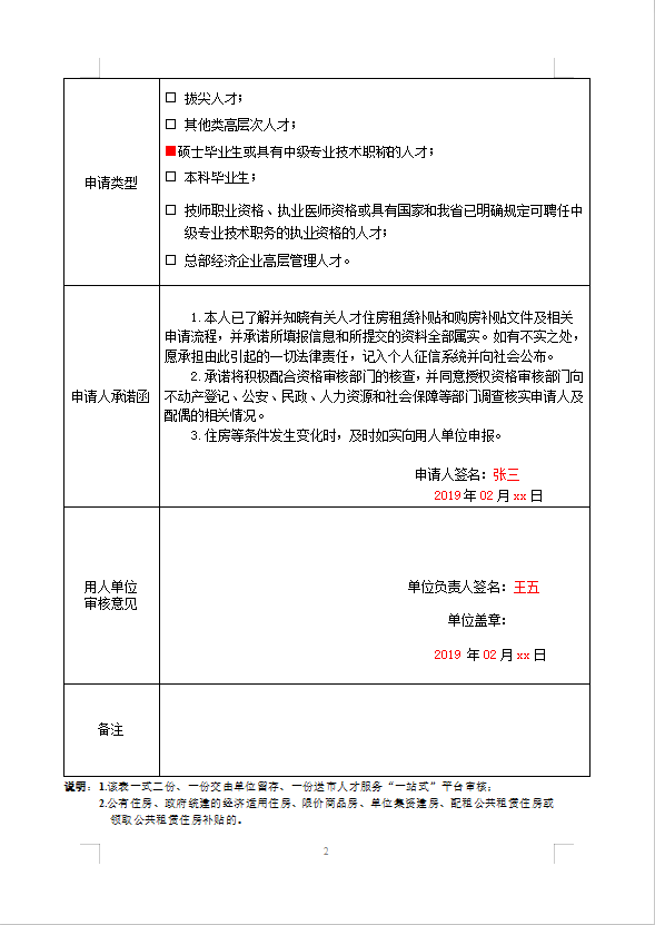
(一)申请表(由市人才服务“一站式”平台统一印制);
(二)高层次人才认定材料或学历学位证书或职称证书;
(三)经市住建部门备案的购房合同或租赁证。
(2)用人单位或个体工商户
(一)申请表;
(二)申请补贴人员清单;
(三)个人所得税或社会保险缴纳记录;
(四)劳动合同或工商营业执照;
(五)用人单位或个体工商户出具的诚信承诺函;
(六)人才向用人单位提供的申请材料。
注意事项:申请购房补贴的,所购房屋须为 2018 年 5 月13 日后新购买的住房(含商品住宅、产权式酒店、酒店式公寓、共有产权住房、限售商品住房),购房时间以购房合同备案时间为准。
享受人才住房保障后,有以下情形之一的,用人单位及个人应在 15 日内向原申请部门主动申报:
(一)与用人单位解除劳动合同的;
(二)创办的企业或个体工商户已停业,或变更创办的企业或个体工商户的;
(三)领取购房补贴期间,所购房屋未实际成交或解除合同的;
(四)领取住房租赁补贴期间,租赁关系解除的;
(五)学历学位证书或职称证书被取消的;
(六)其他情况变化,不再符合省、市及本细则规定的享受条件的。经审核仍符合本细则规定的,给予相应的保障;不符合的,停止发放补贴或收回实物住房。





