
问:长期异地居住人员信息备案是否可以通过手机办理?
答:可以。下载“国家医保服务平台”App实名认证并登录-热门服务栏目-“异地就医”-“自助开通”(不要选择快速备案)-选择“为自己备案”或“为他人备案”并选择相应参保险种-点击选择参保地(参保地为黑龙江省哈尔滨市)-确定并提交-根据自身需求选择备案类型,备案信息提交成功后即时生效。
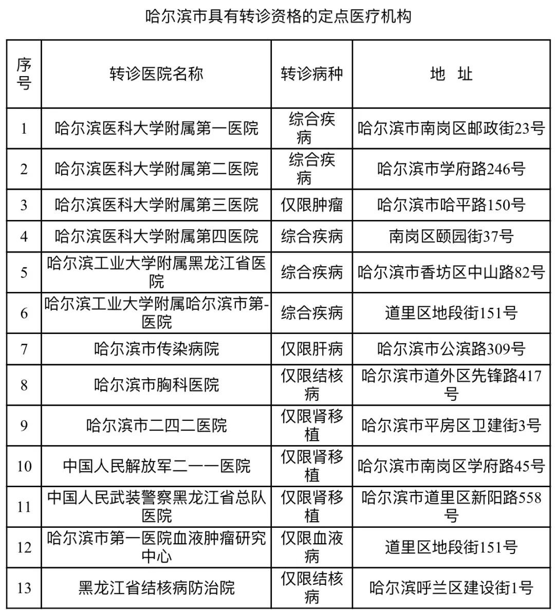
问:我市参保人员因病情需要转往北京等城市就医的,手续如何办理?
答:确因我市医疗技术、设备、治疗手段等条件限制,需转往外城市就医的参保人员,应由哈市具备转诊资格的定点医疗机构出具转诊转院手续,并通过国家直接结算平台备案后,参保人员可在转往的异地就医的城市与国家联网的定点医院持社保卡就医。





