2022虎年纪念币预约官网入口(2022虎年纪念币预约官网入口江苏)

地方特产2022-05-17 22:44:48佚名

2022虎年纪念币预约官网入口(2022虎年纪念币预约官网入口江苏)

  预约官网入口:

工商银行中国银行
建设银行农业银行
邮储银行华夏银行
交通银行浦发银行

  预约兑换安排

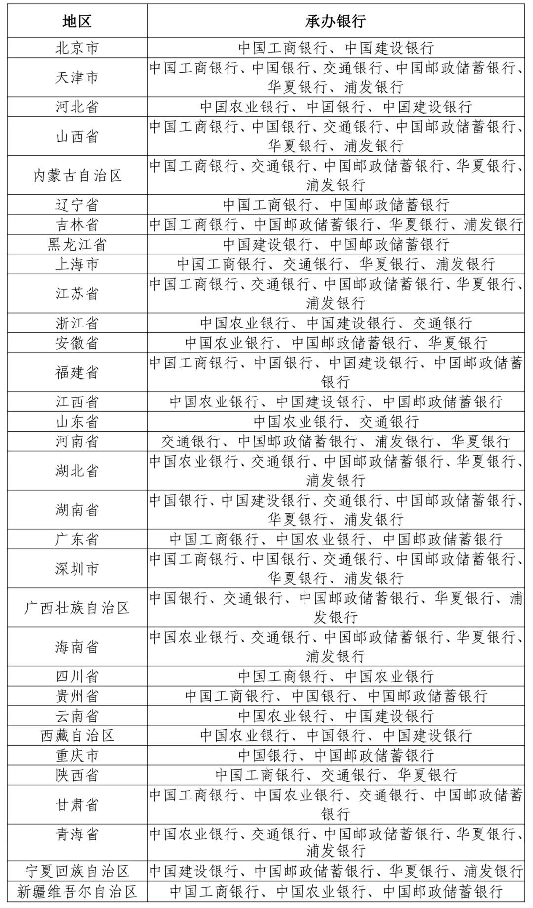
  双色铜合金纪念币采取预约兑换方式发行。具体发行工作安排如下:

  承办预约兑换工作的银行业金融机构中国工商银行、中国农业银行、中国银行、中国建设银行、交通银行、中国邮政储蓄银行、华夏银行、浦发银行(以下统称承办银行)共同承担2022年贺岁双色铜合金纪念币的预约兑换工作。

  各地区具体安排如下:点击查看

  相关阅读

  

  

相关推荐

猜你喜欢

大家正在看