
一、南宁学院部分毕业年级学生返校时间:
2020年4月26日(星期日)
二、返校人员
部分毕业年级相关专业学生(具体专业班级见附件)
三、返校条件
(一)学生返校前应于4月12日-4月25日连续居家医学观察14天,未出现发热、咳嗽、乏力等疑似症状,身体健康;
(二)已获得相应地方或广西的健康绿码;
(三)14天内无接触确诊或疑似新冠肺炎患者;
(四)14天内没有境外行程史或接触过境外人员;
(五)现居住地(社区、村屯)在返校前14天内没有出现确诊或疑似病例、无症状感染者;
不能同时具备以上条件的学生暂缓返校,并向辅导员报告。
四、返校须知
(一)返校学生要严格按照学校安排制定返校计划,在4月26日当天返校,不可提前返校。
(二)建议家里具备自驾条件的学生由身体健康的亲属自驾接送返校。
(三)4月26日9:00-18:00,学校在南宁东站、南宁火车站及南宁琅东汽车站安排车辆接驳学生返校,如无自驾条件的同学请购买以上时段到达以上站点的车票,到站后乘坐学校安排的车辆返校。
(四)返校学生在返校途中要全程佩戴口罩,充分做好自我防护工作,与他人保持足够距离。
(五)除学生本人外,接送亲属及车辆严禁进入校园。
(六)学生返校过程中要听从学校工作人员的安排,学生返校后实行封闭式管理,不可随意出入校门,配合做好相关防控工作。
(七)本通知返校范围以外班级的学生返校时间另行通知。
(八)本通知为预通知,学校还将在本批次学生正式开学前发布正式返校通知,做更进一步详细安排,请全体学生留意并按通知要求做好返校的各项准备工作。
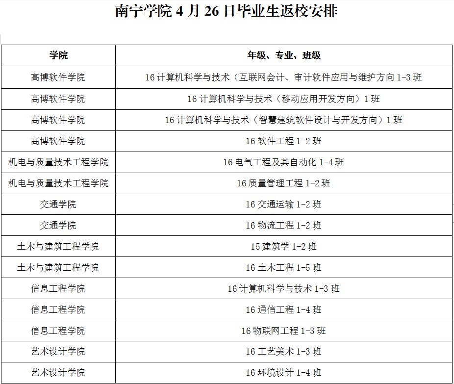
附件:南宁学院4月26日毕业生返校安排





