
广西2021年4月高等教育自学考试(以下简称自学考试)将于4月10日至11日进行,现将报考有关事项公告如下:
一、报考时间
本次考试报考时间为3月1日9:00至3月8日18:00。
二、报考流程
(一)新考生报考流程。
1.新考生注册。新考生需登录“广西自学考试网上系统”(网址:https://zk1.gxeea.cn:8001/login/login.html,下同) 填写姓名、身份证号码,并设置含字母、数字、特殊字符不少于8个字符的密码即可注册成功。注册成功后需绑定个人手机号码或设置密码保护问题,用于找回密码。
2.生成准考证号码。注册成功后,使用身份证号码和密码登录“广西自学考试网上系统”,完善个人资料并上传照片后生成准考证号码。请考生特别注意上传照片的质量,该照片将作为毕业证相片,照片规格为:288×384、300dpi,不超过1mb、不小于20kb,蓝底或白底的jpg格式免冠证件照。
3.报考课程。使用生成的准考证号码、身份证号码或手机号码登录“广西自学考试网上系统”,选择本次考试开考课程(附件1)、考试地点并缴纳费用即报考成功,每名考生最多可报考4门课程,课程报考费为40元/门,部分特殊课程报考费为70元/门。在本次考试报考结束前,考生可自行上网更换已缴费的报考课程,报考结束后不允许更换报考课程。
(二)老考生报考流程。
老考生报考课程流程与“新考生报考流程”第三点“报考课程”相同。考生忘记密码,可使用“忘记密码”功能,输入姓名和身份证号码后,使用绑定的个人手机号码或密码保护问题重置个人密码,重置密码后可重新登录“广西自学考试网上系统”报考课程。
(三)考试地点选择。
本次考试全区14个设区市均安排有考点,社会考生可选择市直考点作为考试地点,专本衔接考生、网络助学考生、助学班考生可选择市直或高校考点作为考试地点。在本次考试报考结束前,考生可登录“广西自学考试网上系统”更换考试地点,报考结束后不允许再更换考试地点。绘画类、制图类、面试类等特殊课程考试地点由我院统筹安排(附件2)。
三、打印准考证
4月1日9:00起,考生可登录“广西自学考试网上系统”查询考点、考场和座位安排信息,下载打印准考证,准考证用普通A4纸打印,严禁在准考证正反面做任何标记。考生须同时携带个人有效身份证件和准考证参加考试,缺一不可。农行自考卡、过塑型准考证不可作为准考证参加考试。
四、考试时间
考试日期为4月10日至11日,上午9:00-11:30,下午14:30-17:00,特殊课程考试时间按当次考试有关办法执行。
五、查询成绩
预计5月12日9:00起,考生可登录“广西自学考试网上系统”查询本次考试成绩。
六、防疫须知
(一)报考防疫须知。
根据自治区疫情防控相关要求,为避免人群聚集,本次考试不接受现场报考,且无需进行现场确认,请广大考生切勿前往现场咨询或报考。
(二)考试防疫须知。
1.请考生在3月28日前通过“壮掌桂”“桂人助”“扫码抗疫情”等微信小程序或支付宝、爱广西、广西云、壮观、八桂彩云、桂建通等APP申领“广西健康码”。自治区招生考试院将与自治区有关部门核对考生考前14天内的“健康码”状态,考试当日“健康码”为绿码方可参加考试。
2.考前14天,我院将发布考试防疫须知,请考生及时关注我院网站、微信公众号发布的自学考试防疫相关通知,并按照防疫要求参加考试。
七、其他事项
(一)考生可使用微信、支付宝、银行卡(开通网上支付功能)等方式缴纳报考费用,报考费用缴纳完成后需点击确认键。如在支付过程中有疑问,可拨打中国工商银行咨询电话:0771-2839262。
(二)报考期间咨询电话号码。
附件:
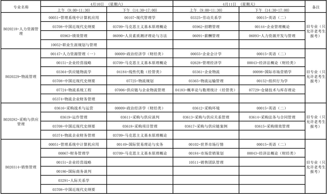
1.广西2021年高等教育自学考试4月课程考试时间安排表
2.广西2021年高等教育自学考试4月特殊课程考试地点安排表
附件1:广西2021年高等教育自学考试4月课程考试时间安排表
(点击可查看大图)
附件2:广西2021年高等教育自学考试4月特殊课程考试地点安排表





