
合肥未成年人如何办理第三代社保卡?
一是人社部门社保卡经办窗口:须由监护人代为办理,提供监护人有效身份证件和未成年人的户口簿、一张一寸白底彩色证件照(7周岁以下无需提供照片)。
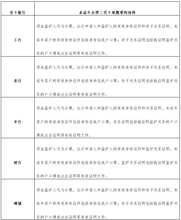
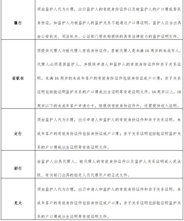
二是即制卡银行网点:须按发卡银行要求携带相关材料,如下:
办理三代卡是否收费?
首次申办和首次换发三代卡均不收取费用。
已有二代卡,是否需要更换成三代卡?
合肥市首次办理(含个人申办、单位申办)和遗失补办等制卡申请将统一制发三代卡。仍在有效期内的二代卡可继续使用,不强制更换三代卡。
地方特产2022-05-17 21:37:27佚名

合肥未成年人如何办理第三代社保卡?
一是人社部门社保卡经办窗口:须由监护人代为办理,提供监护人有效身份证件和未成年人的户口簿、一张一寸白底彩色证件照(7周岁以下无需提供照片)。
二是即制卡银行网点:须按发卡银行要求携带相关材料,如下:
办理三代卡是否收费?
首次申办和首次换发三代卡均不收取费用。
已有二代卡,是否需要更换成三代卡?
合肥市首次办理(含个人申办、单位申办)和遗失补办等制卡申请将统一制发三代卡。仍在有效期内的二代卡可继续使用,不强制更换三代卡。
东莞市民保指定药店及特定高额药品目录