
2021天津西青区人社局服务咨询电话+地址
》》》西青区人社对外服务咨询电话如下:
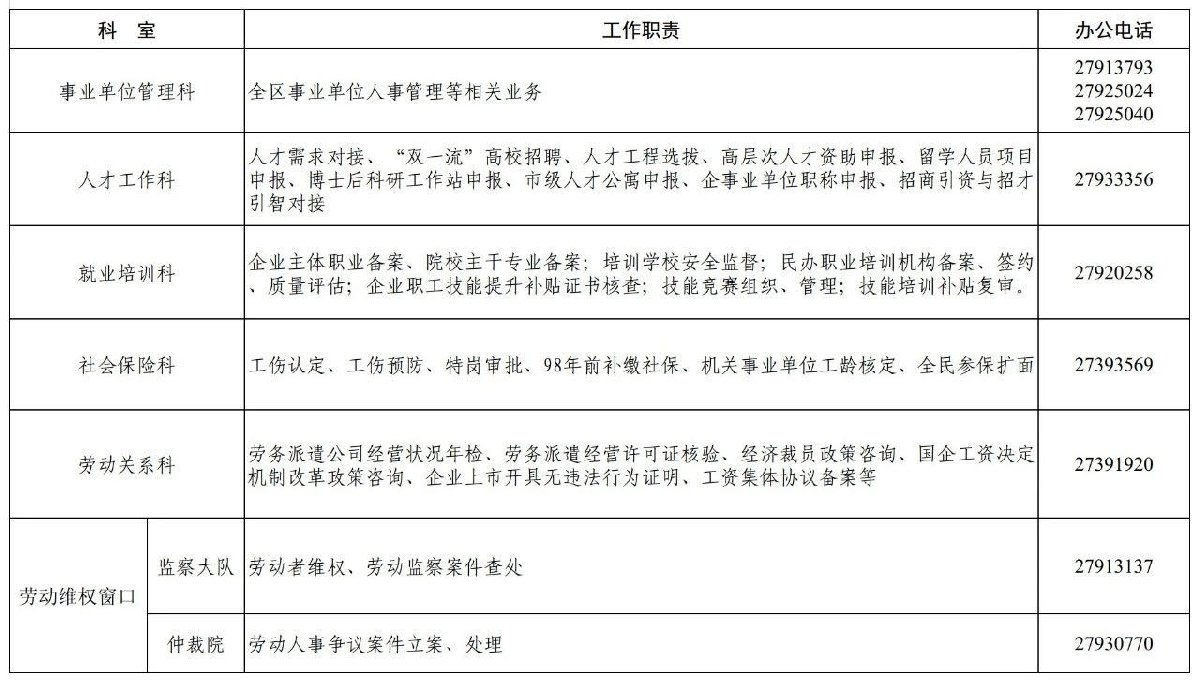
>>>西青区人社局对外服务咨询电话

办公地址:西青区人力资源和社会保障局(西青区中北镇中联产业园5号楼)
咨询时间:工作日上午8:30—12:00;下午14:00—18:00
值班电话:022-27393715
>>>西青区公共就业(人才)服务中心对外服务咨询电话

办公地址:西青区市民中心(西青区中北镇中北科技产业园二区1号楼二层)
咨询时间:工作日上午8:30—12:00;下午13:30—17:30
值班电话:022-27393715





