
青浦区公租房申请指南
一、申请条件
申请单位必须为设立在本区范围内具有法人资格的机关、各类企事业单位或社会团体,其安排入住员工应具有本市常住户口或持有《上海市居住证》,与单位签订1年(含 1 年)以上劳动合同,并由单位承诺在本市缴纳社会保险金。对满足本区人才公寓优先供应单位条件的申请对象可执行居住证、社保承诺制。
单位安排入住的员工(本人及家庭成员)应当同时符合以下条件:
1、在本区人均住房建筑面积低于15平方米,面积的计算标准按本市相关规定执行;
2、未享受本市廉租住房、共有产权保障住房政策。
二、申请方式
先期采取单位申请方式,后期视供求情况开放个人申请。为方便业务办理,公租房公司同步开放网上、现场申请,申请单位可根据自身需求选择适用方式。对资料齐全的申请对象,公租房公司原则上在10个工作日内完成资格审核,经3天公示通过后,办理网上选房签约手续。
青浦公租房供应流程
申请入口:
公租房公司网站:点击进入。
公租房网上业务平台:点击进入。
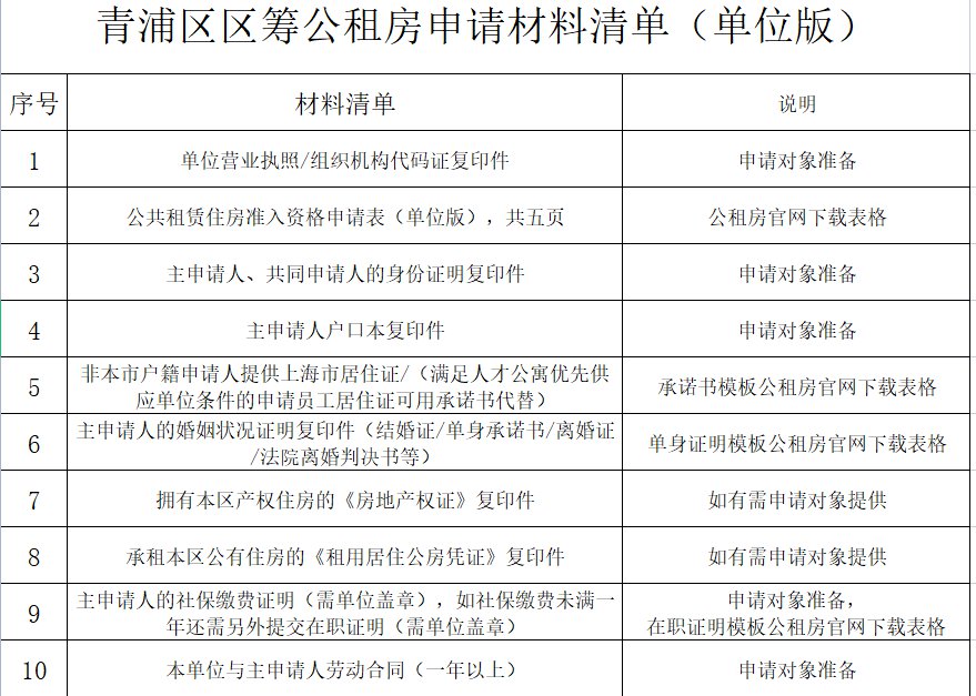
申请材料
三、申请地点及时间
地点:青浦区庙前街49号,青浦区公共租赁住房运营有限公司业务中心
申请咨询电话:021-69206089、69214132
业务办理时间:
周一至周五: 上午08:45~11:00, 中午12:00~13:30, 下午13:30~16:30
周六: 上午08:45~11:15(国定节假日除外)
看房电话:4006882515,预约看房时间9:00--18:00
注:以上图文来自青浦公租房官方网站。





