
为进一步规范荔湾区民办义务教育学校招生工作,促进教育公平,根据《中华人民共和国义务教育法》《中共中央 国务院关于深化教育教学改革全面提高义务教育质量的意见》(中发〔2019〕26号)等法律法规及相关政策文件精神,按照《广州市义务教育学校招生工作指导意见》(穗教规字〔2021〕3号)要求,并结合荔湾区实际,制定本方案。
一、指导思想
贯彻落实全国教育大会精神和上级政策要求,坚持义务教育免试入学原则,规范义务教育招生入学工作秩序,切实减轻学生过重课业负担,促进民办教育健康可持续发展,全面提高民办义务教育学校办学质量。
二、基本原则
(一)坚持以区为主原则。区招生考试委员会协调统筹全区招生工作,下设招生考试委员会办公室,负责具体组织实施本区域内民办义务教育学校招生工作。
(二)坚持免试入学原则。切实保障适龄儿童少年接受义务教育的权利,切实履行义务教育控辍保学法定职责。各学校做好失学辍学适龄儿童少年情况排查,建立失学辍学适龄儿童少年工作台账,做好控辍保学工作。父母或其他法定监护人无正当理由未送适龄儿童少年入学接受义务教育或造成辍学,情节严重或构成犯罪的,依法追究法律责任。
(三)民办义务教育学校原则上面向属地区招生,无寄宿条件的民办学校不得跨区招生。有寄宿条件且确有跨区招生需求的民办学校,其跨区招生计划先由区教育局初核后报市教育局核准,跨区招生计划不能超过总计划的50%。
(四)各学校须严格执行区教育局下发的招生计划进行招生(见附件1)。新生入学后,学校按《广东省义务教育阶段学生编班管理暂行办法》做好学生编班工作,并按省、市有关学籍管理规定向区教育局做好学籍申报、确认工作。
三、相关规定
(一)本区属地生源条件(须具备以下条件之一):
1.本市户籍学生:具有本区户籍,或具有本区学籍的小学毕业生。
2.非本市户籍学生:其本人或父母(或其他法定监护人)其中一方持有在本区办理的且在有效期内的《广东省居住证》或具有同等功能和效力的其他有效证件(以“广州市义务教育学校招生报名系统”核定为准),或具有本区学籍的小学毕业生。
(二)九年制学校(小学、初中为同一办学许可证或在同一用地红线范围内的学校)初中招生时,应首先通过直升或电脑派位提前录取本校自愿报读初中的小学毕业生,剩余的招生计划应公开报名。
(三)小区配套学校、政府购买服务的民办学校按相关规定提前录取小区业主适龄子女,剩余的招生计划应公开报名。
(四)经市教育局核准可跨区招生学校按跨区计划可招收符合市内外区生源条件的适龄儿童少年。
四、工作流程
招生工作采用网上自主报名、区教育局组织电脑派位的方式进行招生、录取。(具体时间安排见附件2)
(一)网上信息采集和志愿填报。
1.适龄儿童少年的父母或其他法定监护人在规定时间内登录“广州市义务教育学校招生报名系统”,按要求填写学生相关信息,完成报名信息采集工作。
2.报名系统根据民办学校招生区域、学生有关信息(包括学籍、户籍地址、居住证地址等信息)自动匹配符合条件的区和学校,供适龄儿童少年的父母或其他法定监护人选择报名。适龄儿童少年的父母或其他法定监护人应选定其中一个区填报志愿,从本区学校和有跨区招生计划的非本区学校中,选择填报1至2个平行志愿。适龄儿童少年的父母或其他法定监护人在报名时应充分了解民办学校办学条件、收费标准等情况。
(二)电脑派位和录取。
1.报名人数小于或等于招生计划数的民办学校,实行直接录取。民办学校在“广州市义务教育学校招生报名系统”向拟录取的新生发出预录取通知,适龄儿童少年的父母或其他法定监护人收到预录取通知后完成网上确认程序,民办学校直接确认录取名单。
2.报名人数大于招生计划数的民办学校,实行电脑派位录取。电脑派位工作由区教育局统一组织实施。派位时,电脑程序为每位报名学生的每个志愿赋予随机号。每所学校根据招生计划,拟录取对应志愿随机号排前的学生。电脑派位结束后,区教育局主动公布电脑派位结果并及时通知适龄儿童少年的父母或其他法定监护人,同时按要求向市反馈电脑派位结果以便查询。
(三)网上确认和现场注册。
已确定电脑派位拟录取资格的适龄儿童少年,其父母或其他法定监护人在规定时间内在“广州市义务教育学校招生报名系统”进行录取确认,并按要求到拟录取学校进行注册。逾期未注册的学生,视为放弃录取资格。任何民办学校不得拒绝接收经电脑派位确定录取资格且在规定时间内报到注册的学生。
(四)审核。
区教育局对民办学校新生注册情况进行审核。
(五)补录。
未完成招生计划及注册报到后有缺口的民办学校,以自主招生的方式进行补录。民办学校可在微信公众号公布剩余学位,严格按免试入学的规定进行补录。拟补录名单报区教育局审核通过后正式录取。原则上符合本区录取条件的适龄儿童少年均可参加补录。
五、工作要求
(一)统筹领导,明确责任。市教育局负责统筹指导全市民办学校招生工作,制定实施方案并督促落实。市电化教育馆根据工作需要,完善“广州市义务教育学校招生报名系统”及做好相关技术服务,邀请人大代表、政协委员、纪检人员、媒体记 者或家长代表等参与监督报名数据分发工作。区教育局负责协调相关部门,履行各自职责,组织实施民办学校招生工作,保障招生工作平稳有序。
(二)积极引导,规范操作。区教育局积极引导,做好民办学校招生及电脑派位等宣传工作,确保家长和学生及时准确掌握招生信息;研发本区民办学校招生电脑派位系统,组织相关人员参加培训,熟练掌握电脑派位系统操作全过程,确保操作规范、顺利;按规定邀请人大代表、政协委员、纪检人员、媒体记 者或家长代表等参与监督电脑派位工作,做到全程录像,确保电脑派位工作公平公正。
(三)强化纪律,规范招生。各民办学校须严守招生纪律,不得以各类考试、竞赛、培训成绩或证书证明等作为招生依据,不得以面试、评测等名义选拔学生,不得提前招生。适龄儿童少年的父母或其他法定监护人须真实准确填写报名信息(如个人姓名、身份证号、户籍地、学籍号、居住证、就读学校等)。因信息填报错误而导致的后果及责任,由适龄儿童少年的父母或其他法定监护人承担。
附件:
1.2022年荔湾区民办义务教育学校招生计划
2.2022年荔湾区民办义务教育学校招生工作日程安排表
附件1
2022年荔湾区民办义务教育学校招生计划
附件2
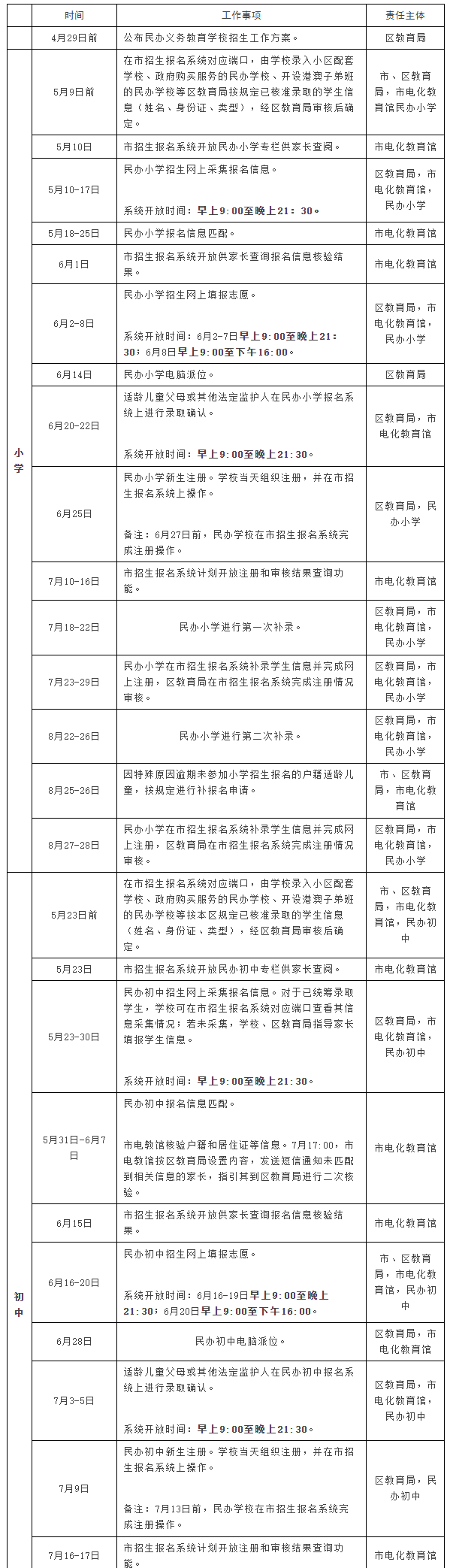
2022年荔湾区民办义务教育学校招生工作日程安排表





