
具体流程:
(一)登录申请系统
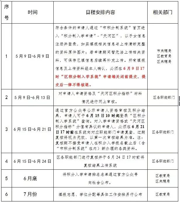
网上填报资料时间:5月9日6月9日
系统入口:https://djf.lsj.gz.gov.cn/bjfpublic/
符合条件的申请人通过“市积分制系统”首页进入“积分制入学申请”-“天河区”,以子女信息注册并登录,如实填报相关信息与上传清晰完整的资料原件图片;若申请期间暂无法上传相关资料,可保存已填信息后续再补充上传。
(二)申请系统关闭
关闭时间:6月9日17:00
所有填报信息及上传资料经本人确认,必须在6月9日17时“区积分制入学系统”申请端关闭前提交,提交后一体不得核退。
(三)区积分指标审核
审核时间:5月9日-6月13日
对申请人申请资格及“天河区积分指标”材料情况进行网上审核。
(四)公示资格审核及积分结果
时间:6月15日-6月21日
通过言方公众号公示申请人资格审核及积分结果。申请人可子6月15日10时起登录“区积分制入学系统”查询。对入学审请资格或“天河区积分指标”分值有异议的申请人,必须在6月21日17时前在系统向对应职能部门申请复查,过期复核将视为无效。以第一次审核结果为准。注:复核期不接受申请人在积分入学报名截止后(含“市积分制系统”在内)新办理的各类资料。
(五)复核结果上传
查询时间:6月15日-6月24日
区各职能部门进行复核并子6月24日17时前将复核结果上传系统。
(六)公布申请排名名单
公布时间:6月底,具体时间后续更新
将积分入学审请排久名单通过官方公众号向社会公布。
(七)填报志愿、学位分配
计划时间:7月份
填报志愿、学位分配等具体工作安排另行公布。





