
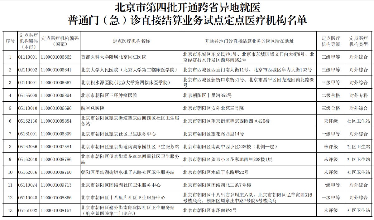
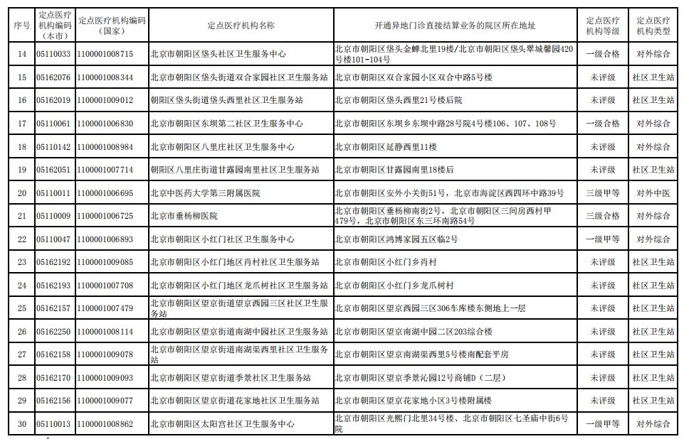
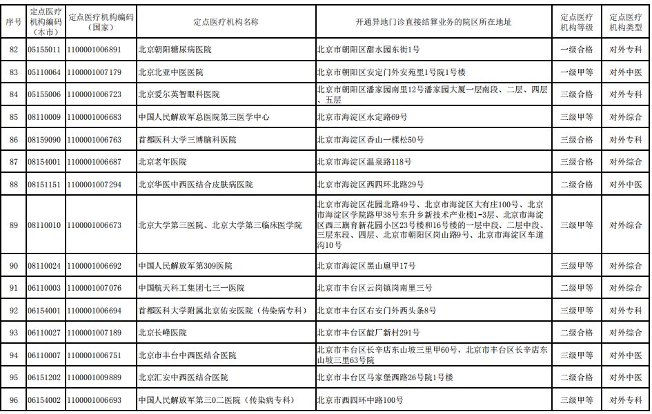
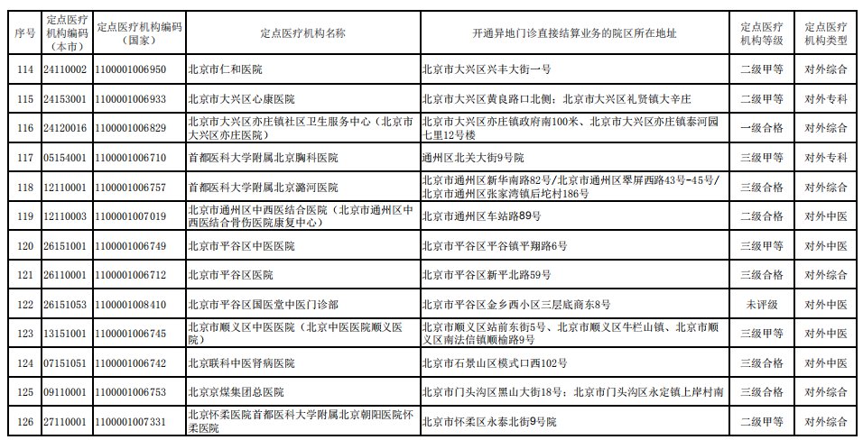
北京跨省异地就医定点医院名单一览
为贯彻落实国家医保局、财政部《关于推进门诊费用跨省直接结算试点工作的通知》(医保发〔2020〕40 号)文件精神,按照《关于北京市基本医疗保险京津冀跨省异地就医普通门(急)诊医疗费用直接结算有关问题的通知》(京医保中心发〔2020〕40 号)要求,经市、区两级医疗保险经办机构审核并通过信息系统业务验收,首都医科大学附属北京同仁医院、北京大学人民医院(北京大学第二临床医学院)等 126 家定点医疗机构已符合开通相关业务的标准,确定将此 126 家定点医疗机构纳入第四批跨省异地就医普通门(急)诊直接结算试点定点医疗机构范围,开通日期为 2021年1月18日。













