
➤北京参保人员异地就医为何要进行备案?
为了确保参保人员异地就医费用能够实现直接结算或手工报销,参保人员在异地就医前,需要先将其基本个人信息录入到医保信息系统库,进行备案。
只有事先进行过备案登记的参保人员,才能实现异地就医费用直接结算或手工报销。
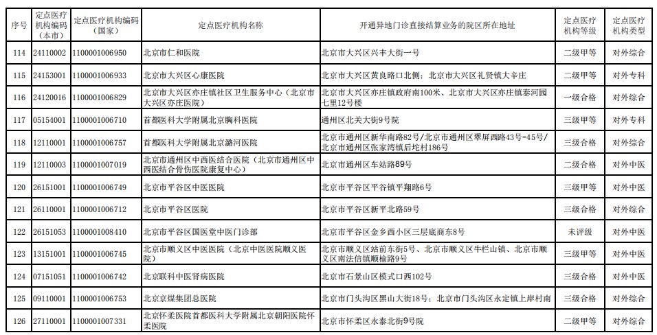
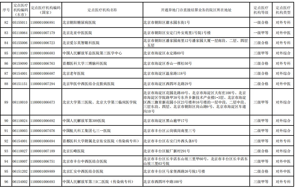
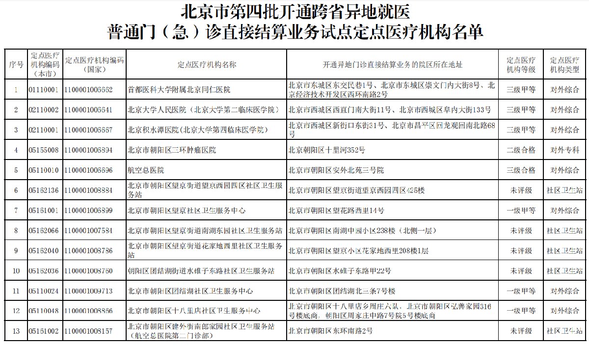
➤北京跨省异地就医定点医院名单一览
为贯彻落实国家医保局、财政部相关要求,经市、区两级医疗保险经办机构审核并通过信息系统业务验收,首都医科大学附属北京同仁医院、北京大学人民医院(北京大学第二临床医学院)等 126 家定点医疗机构已符合开通相关业务的标准,确定将此 126 家定点医疗机构纳入第四批跨省异地就医普通门(急)诊直接结算试点定点医疗机构范围,开通日期为 2021年1月18日。
图来源:北京市医疗保险事务管理中心





