
旧车处理
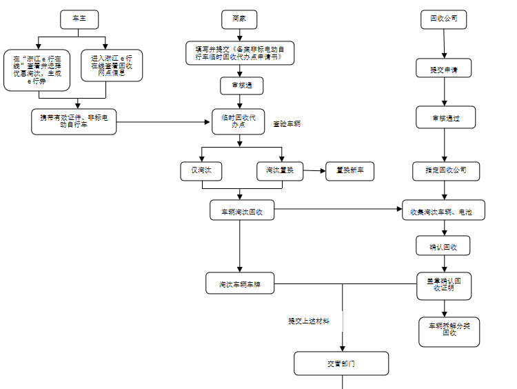
滨江区备案非标电动自行车淘汰置换依托“浙江e行在线”和“铅蛋”系统,按“一车一码”,让车主能一站式完成“淘汰回收、置换、上新牌”流程,同时也确保实现旧车“源头注销、中间置换、后端回收、末端销毁利用”全闭环数字化管理,防止乱拆乱卖、偷税漏税、环境污染和旧车再次流向市场。

实施时间
即日起至2022年9月30日止。之后市民可以继续淘汰置换,但政府不再统一组织。从2023年1月1日起,备案非标电动自行车不得上道路行驶。
优惠措施
本次淘汰转换设有“e行”优惠券(以下简称“e行券”),优惠内容集成“企业让一点”“回收抵一点”“运营商惠一点”“金融机构助一点”等支持政策,实际优惠额度以在销售门店置换时兑现为准。





