



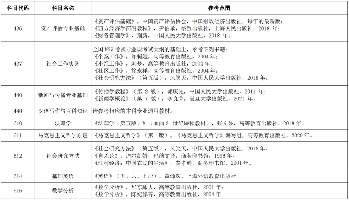
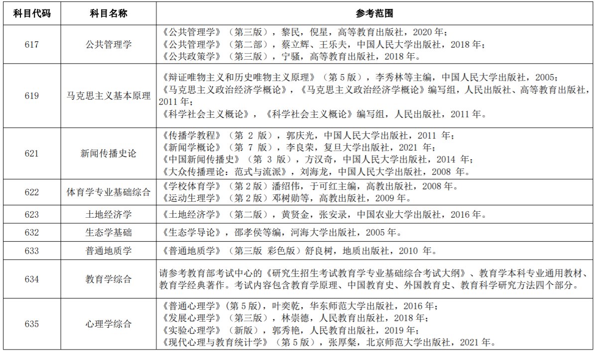
>>> 河海大学2022年硕士研究生招生考试自命题科目参考范围完整版
拓展阅读:报考河海大学2022年硕士研究生招生考试条件
(一)学术学位研究生报考条件:
1、中华人民共和国公民。
2、拥护中国共产党的领导,品德良好,遵纪守法。
3、身体健康状况符合国家和学校规定的体检要求。
4、考生学业水平必须符合下列条件之一:
(1)国家承认学历的应届本科毕业生(含普通高校、成人高校、普通高校举办的成人高等学历教育等应届本科毕业生)及自学考试和网络教育届时可毕业本科生。考生录取当年入学前必须取得国家承认的本科毕业证书或教育部留学服务中心出具的《国(境)外学历学位认证书》,否则录取资格无效。
(2)具有国家承认的大学本科毕业学历的人员。
(3)获得国家承认的高职高专毕业学历后满2年(从毕业后到录取当年入学之日,下同)或2年以上的人员,以及国家承认学历的本科结业生,符合我校根据培养目标对考生提出的具体学业要求的,按本科毕业同等学力身份报考。国家承认学历的同等学力考生,报考学术学位硕士研究生,须以第一作者身份在全国中文核心期刊发表过与报考专业相关的学术论文。
(4)已获硕士、博士学位的人员。
在校研究生报考须在报名前征得所在培养单位同意。
(二)专业学位研究生报考条件:
1、报名参加工商管理、公共管理、工程管理硕士中的工程管理[代码为125601]和项目管理[代码为125602]专业学位硕士研究生招生考试的人员,须符合下列条件:
(1)符合(一)中第1、2、3各项的要求。
(2)大学本科毕业后有3年以上工作经验的人员;或获得国家承认的高职高专毕业学历或大学本科结业后,符合我校相关学业要求,达到大学本科毕业同等学力并有5年以上工作经验的人员;或获得硕士学位或博士学位后有2年以上工作经验的人员。
2、其他专业学位研究生报考条件同学术学位研究生。





