
西安D类人才认定要求所有材料必须是西安开的吗
是的,单位、银行、税务部门等属地必须为西安。
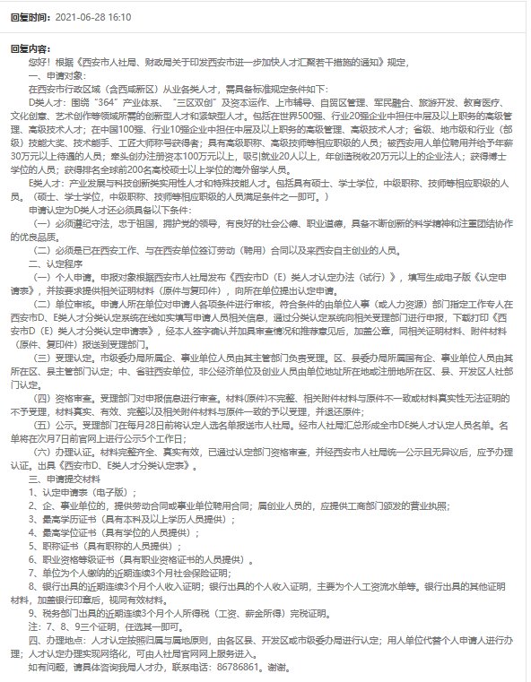
申请提交材料

1、认定申请表(电子版);
2、企、事业单位的,提供劳动合同或事业单位聘用合同;属创业人员的,应提供工商部门颁发的营业执照;
3、最高学历证书(具有本科及以上学历人员提供);
4、最高学位证书(具有学位的人员提供);
5、职称证书(具有职称的人员提供);
6、职业资格等级证书(具有职业资格证书的人员提供) 。
7、单位为个人缴纳的近期连续3个月社会保险证明;
8、银行出具的近期连续3个月个人收入证明;
9、税务部门出具的近期连续3个月个人所得税(工资、薪金所得)完税证明。
注:7、8、9三个证明,任选其一即可。
单位、银行、税务部门等属地必须为西安。





