
番禺区新冠疫苗接种对象年龄
接种对象年龄为18-59岁中国籍内地居民。
新冠病毒疫苗大规模人群接种工作实行分阶段实施,现阶段接种对象暂确定为:番禺区辖区内企业、社会组织的员工,番禺户籍居民、持番禺居住证的来穗人员以及相关文件规定的人群。其他人群的疫苗接种作为下一阶段部署,具体另行通知。
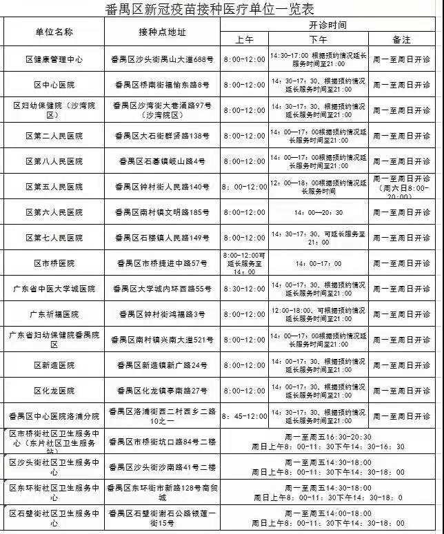
番禺区专门设立19个疫苗接种点负责本次大规模人群疫苗接种。
>>
地方特产2022-04-11 21:03:11佚名

番禺区新冠疫苗接种对象年龄
接种对象年龄为18-59岁中国籍内地居民。
新冠病毒疫苗大规模人群接种工作实行分阶段实施,现阶段接种对象暂确定为:番禺区辖区内企业、社会组织的员工,番禺户籍居民、持番禺居住证的来穗人员以及相关文件规定的人群。其他人群的疫苗接种作为下一阶段部署,具体另行通知。
番禺区专门设立19个疫苗接种点负责本次大规模人群疫苗接种。
>>