
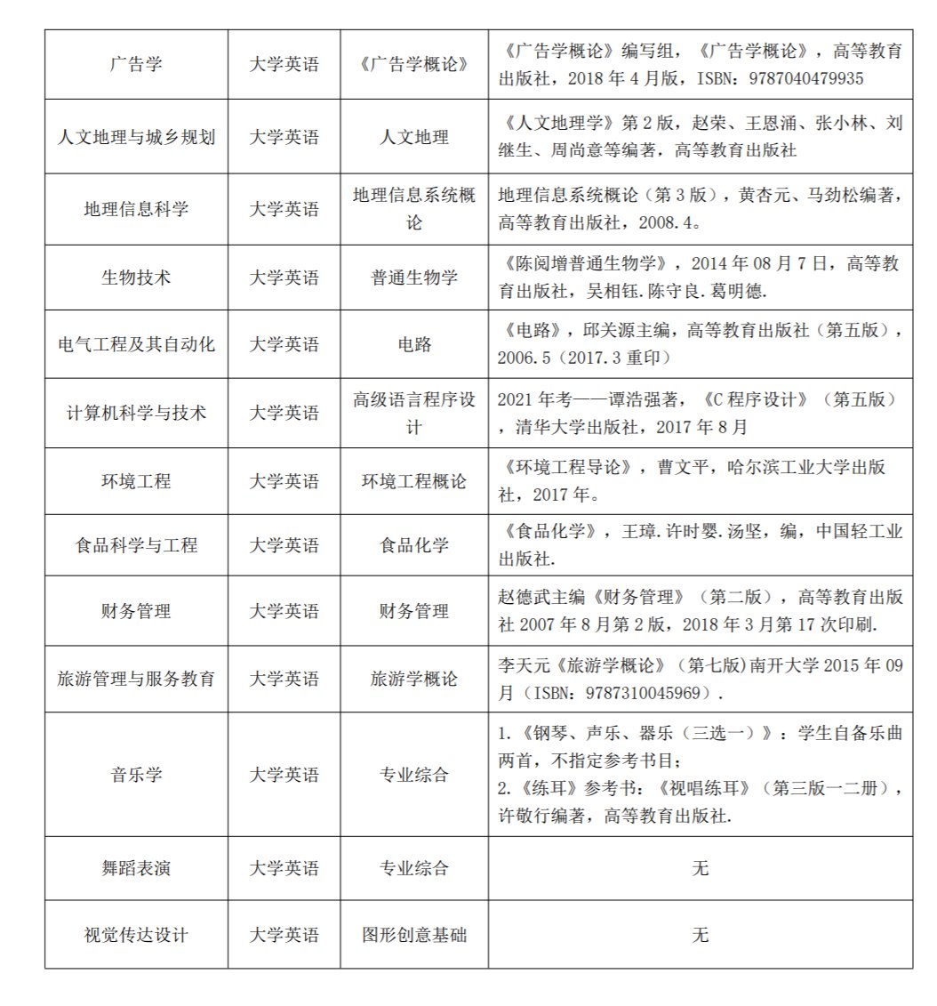
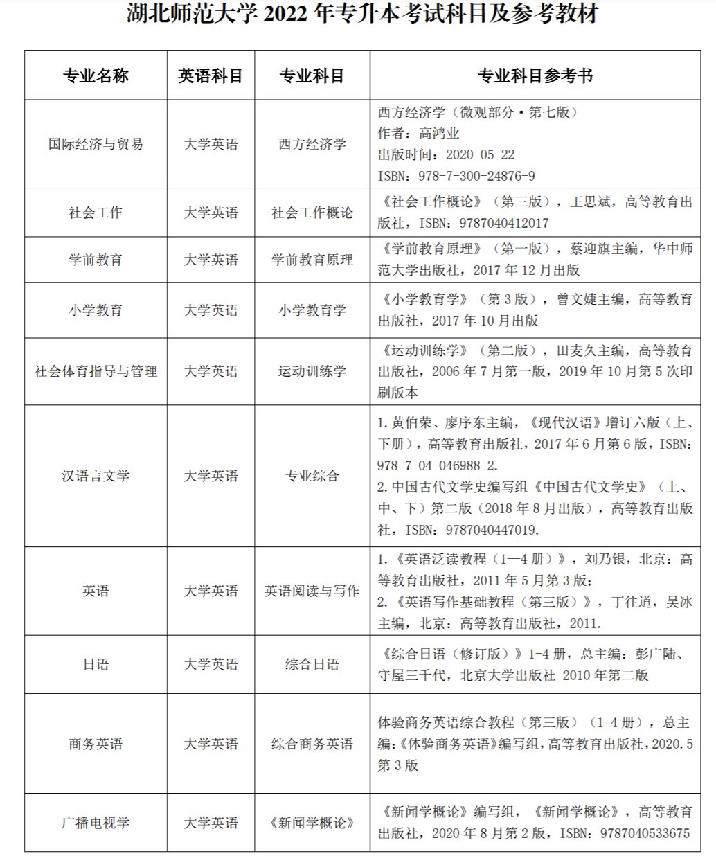
2022湖北师范大学专升本
一、报名时间
(1)普通考生及专项计划考生报名时间为:4月1日至4月5日。
(2)退役大学生士兵报名分两个阶段:第一阶段,3月25日至30日进行预报名;第二阶段,4月1日至5日进行志愿填报。
二、报名材料:
(1)普通考生及专项计划考生需在报名平台上传报名材料:本人照片、身份证、 “中国高等教育学生信息网” (以下简称“学信网”)学籍在线验证报告,专项计划考生还需上传建档立卡贫困家庭证明材料。
(2)退役大学生士兵需在报名平台上传报名材料:本人照片、身份证、普通全日制专科毕业证书(应届毕业生提供“学信网”学籍在线验证报告)、退出现役证明等材料。申请免于参加综合考查的退役大学生士兵,还需上传个人立功受奖证明材料。
预报名期间,退役大学生士兵填写相关信息后,下载打印《2022年湖北省退役大学生普通高校专升本申请表》,本人签字并提交入伍批准地县级人民政府征兵办公室盖章确认,盖章确认后的申请表须于志愿填报结束(4月5日)前上传报名平台。
三、考试科目:
(一)普通考生及专项计划考生考试
考试科目分为公共科目和专业科目,公共科目为英语(不含听力),总分100分;专业科目总分为150分。
(二)退役大学生士兵职业技能综合考查
1.考查形式:
采取“笔试+面试”的方式进行,总分100分。其中:笔试分值50分,考试时间90分钟;面试分值50分。每名考生面试时间10-15分钟,面试官由职业技能综合考查工作小组成员组成,人数5-8人,由招生工作领导小组抽签决定。
2.考查内容
笔试主要考查考生心理适应能力、逻辑思维、表达能力、职业适应性及其专业持续学习能力等。面试主要考查考生心理素质、应变能力、表达能力及对职业发展现状的理解认知。荣立三等功及以上的考生可免于参加综合考查。





