
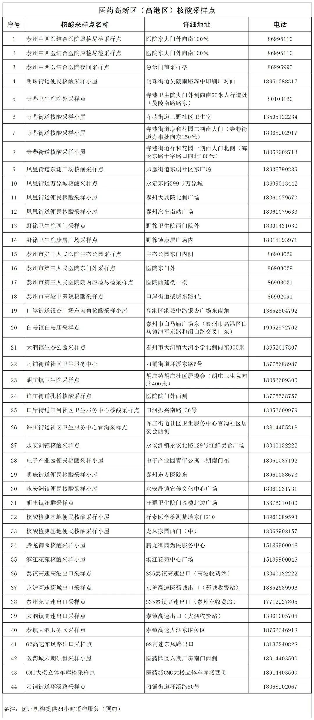
【医药高新区(高港区)核酸检测采样点一览表】
》》乘坐飞机、高铁列车、跨省长途客运汽车、跨省客运船舶等交通工具须持有48小时内核酸检测阴性证明;入住宾馆、酒店和进入旅游景区(文博场馆)等人流密集场所时,须查验72小时内核酸检测阴性证明;
建筑工地等人员密集型单位要加强员工工作和食宿场所“点对点”管理,查验外省(区、市)新聘、返岗人员48小时内核酸检测阴性证明;进入医疗机构、养老机构、儿童福利机构等须按行业规定执行。重点人群按规定频次完成核酸检测,不得逾期。
地方特产2022-11-18 05:04:13未知

【医药高新区(高港区)核酸检测采样点一览表】
》》乘坐飞机、高铁列车、跨省长途客运汽车、跨省客运船舶等交通工具须持有48小时内核酸检测阴性证明;入住宾馆、酒店和进入旅游景区(文博场馆)等人流密集场所时,须查验72小时内核酸检测阴性证明;
建筑工地等人员密集型单位要加强员工工作和食宿场所“点对点”管理,查验外省(区、市)新聘、返岗人员48小时内核酸检测阴性证明;进入医疗机构、养老机构、儿童福利机构等须按行业规定执行。重点人群按规定频次完成核酸检测,不得逾期。