
问:肇福保住院花费多少才可以报销?
答:目前(2022年度)一次报销是要达到2万元才可以报销、二次报销要达到4万元(此为年累计免赔额,只要一年内住院治疗费用累计超过免赔额的部分都可以报销);2023年新升级:一次报销免赔额由原来的2万降至1.8万元,二次报销免赔额由原来的4万降至3.8万。
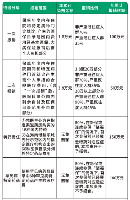
肇福保报销免费额度信息
一次报销:免赔额由原来的2万降至1.8万元
二次报销:免赔额由原来的4万降至3.8万元
备注:“肇福保”,全称“肇庆市普惠型商业补充医疗保险”,有效衔接基本医保和大病保险,是多层次医疗保障制度的重要一环。





