
✪少年儿童医保缴费标准
个人:395元/年
财政:710元/年
✪基本医疗保险
▶住院或门诊慢特病起付标准
社区定点:200元
一级医院:200元
二级医院:500元
三级医院:800元(青医、市立、中心、海慈、齐鲁、971起付线为1000元)
注:第一次住院全额负担,第二次减半,第三次及以上最低100元;门诊慢特病单设一次。
▶住院支付比例
一级医院:90%
二级医院:85%
三级医院:80%
具体内容看表格。
地方特产2022-04-10 09:01:40佚名

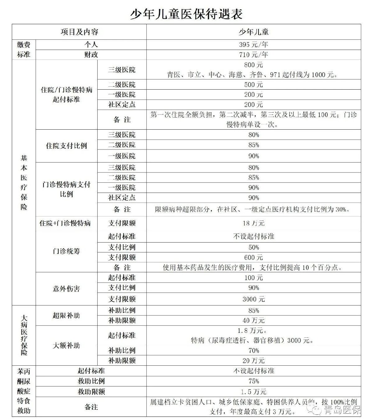
✪少年儿童医保缴费标准
个人:395元/年
财政:710元/年
✪基本医疗保险
▶住院或门诊慢特病起付标准
社区定点:200元
一级医院:200元
二级医院:500元
三级医院:800元(青医、市立、中心、海慈、齐鲁、971起付线为1000元)
注:第一次住院全额负担,第二次减半,第三次及以上最低100元;门诊慢特病单设一次。
▶住院支付比例
一级医院:90%
二级医院:85%
三级医院:80%
具体内容看表格。
2022海口社保缴费比例