
金华失业登记办理方法
一、失业登记受理条件
年满16周岁(含)至依法享受基本养老保险待遇,有劳动能力、有就业要求并处于无业状态的以下人员,可进行失业登记:
(一)年满16周岁,未继续升学的各类学校毕(肄)业生;
(二)因各种原因与用人单位解除或终止劳动(聘用)关系的;
(三)个体工商户、私营企业或民办非企业业主停止经营的;
(四)承包土地被征用,符合当地规定条件的;
(五)军人退出现役且未纳入国家统一安置的;
(六)退出灵活就业,或从事有一定收入的劳动,但月收入低于当地最低工资标准的;
(七)刑满释放、假释、监外执行的;
(八)法律、法规规定的其他符合失业登记的人员。
二、失业登记网上办理方法
1、登录浙里办app,在搜索框搜索“失业登记”并点击进入
2、根据后续操作提示依次填写信息、提交材料即可。
三、线下申请办理:
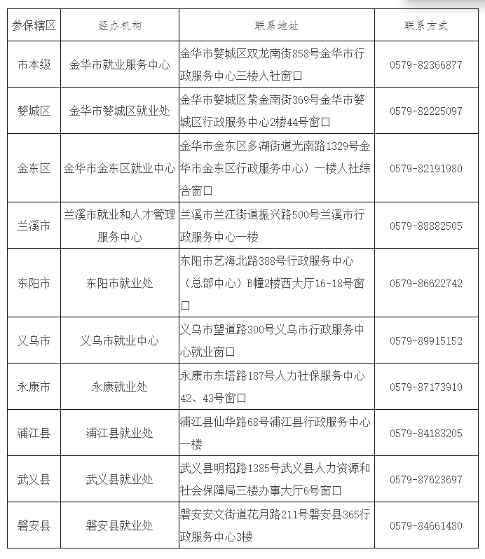
失业登记由本人到经办机构申请办理,可在户籍地、常住地、就业地、参保地中任意一地申请。

常住地是指失业人员持有的居住证上记载的现居住地;就业地是指失业人员失业前就业登记地或劳动用工备案地;参保地指失业人员失业前参加社会保险的所在地。
失业人员进行失业登记的,应由本人如实填写相关信息,并对信息真实性作出承诺。登记需提供以下相关材料(通过线上平台办理的无需提供):
(一)失业人员登记表原件;
(二)本人身份证或社会保障卡原件。
经办机构不得以人户分离、户籍不在本地或没有档案、不符合失业保险金申领条件等理由不予受理或不予办理失业登记。经办机构应综合运用社保、公安、教育、工伤鉴定、残疾人等数据强化核查比对。存在以下情形的,不予登记:
(一)超出失业登记年龄范围的;
(二)完全丧失劳动能力的;
(三)户籍地、常住地、就业地、参保地均不再受理区域内的;
(四)正在就学或服兵役的;
(五)正在用人单位参加社会保险(任一险种,但不包括建筑工伤)的;
(六)已创办个体工商户、法人或非法人组织等且未注销的;
(七)故意虚构登记信息的。
四、办理时间:
经办机构应于受理失业登记申请后10个工作日内办结登记手续。
失业登记有效期间,失业人员可向原失业登记地经办机构提出申请,选择在户籍地、常住地、就业地、参保地中任一个经办机构享受服务。
五、下列情形之一,由本人申请注销或经办机构注销失业登记:
(一)被用人单位录用的;
(二)从事个体经营、创办企业或民办非企业,并领取营业证照的;
(三)已从事有稳定收入的劳动,且月收入不低于当地最低工资标准的;
(四)已享受基本养老保险待遇的;
(五)完全丧失劳动能力的;
(六)死亡的;
(七)入学、服兵役、移居境外的;
(八)被判刑收监执行的;
(九)终止就业要求的;
(十)失业保险关系转移至省外的;
(十一)连续1年未主动与经办机构联系,且拒绝经办机构联系3次以上或联系不上的;
(十二)符合就业登记的其他情形或省级以上人力资源社会保障部门规定的注销失业登记的其他情形。





