
2023年度城乡居民医保参保缴费工作通知
一、参保缴费标准
(一)本市户籍城乡居民及其未成年子女,在本市辖区内托育机构的幼儿、幼儿园、中小学或高等学校就读的学生,个人缴费标准为每人每年350元(各级财政补助每人每年共619元)。
(二)持有本市辖区内居住证(含港澳台户籍)的非本市户籍居民及其未成年子女,个人缴费标准为每人每年350元(各级财政补助每人每年共619元)。
(三)非本市户籍且不持有本市辖区内居住证的居民(学生除外),个人缴费标准为每人每年 969元。
(四)居民医保实行按年缴费,参保人应一次性足额缴纳全年费用。
二、参保缴费及待遇享受时间
(一)2023年度居民医保的参保缴费时间为2022年9月至2022年12月31日。在托幼儿、在校学生可以随家庭户一起参保缴费或以托育机构、学校为单位统一参保缴费;在规定时间内办理参保登记及缴费到账的参保人,从2023年1月1日起享受2023年度居民医保待遇。
(二)当年度中途暂停参加职工医保的参保人,可在暂停参保的3个月内办理居民医保参保缴费,并从缴费到账之日起享受相关待遇。
(三)未参加当年度居民医保的新入学高等院校就读学生,在规定时间内办理参保登记及缴费到账后,可在参保登记当年9月1日起至次年12月31日期间享受居民医保相关待遇。
三、参保缴费方式
(一)除特殊人群外,已办理居民医保参保登记的参保人,可选择以下缴费方式之一进行缴费:
1.自助缴费。参保人可通过关注并登陆“广东税务”微信公众号、电子税务局、自助办税终端,以及“粤医保”微信小程序等线上渠道,自行缴交居民医保费。
2.签约扣款缴费。参保人员可到所属参保地医疗保障经办机构(含乡镇或街道社会保障事务所)办理签约扣款手续,由税务部门定期批扣缴费。
3.税务部门前台缴费。参保人可持户口簿或身份证到税务机关各办税服务厅前台通过POS机刷卡缴费,或通过扫描微信、支付宝、聚合支付等二维码缴费。
4.银行网点前台缴费。可携带身份证或户口簿到我市各农商银行网点或邮政储蓄银行网点缴费。
(二)缴费期间参保人员需变更基础信息的(参保县域、姓名、身份证号码等),应在缴费前及时到参保所属医疗保障经办机构进行更正。新参保人员应先到参保地所属医疗保障经办机构(含乡镇或街道社会保障事务所)办理参保登记核定后(幼儿园和中小学就读的外市户籍学生,需提供学校就读佐证材料),再选择上述缴费方式之一进行缴费。
(三)非本市户籍参保人员需在每年缴费前持我市有效居住证到参保所属医疗保障经办机构进行参保登记,已申办我市居住证但暂未发证的,可提供行政部门的登记凭证或受理回执,若其未成年子女随父母在本市参保,需另外提供户口簿、出生证等可确认与父母关系的相关材料。持居住证参加我市居民医保的,应在办理参保登记前暂停户籍所在地或其他居住地的医疗保险关系,不得重复参保。
(四)全日制院校、中职技校的学生,由学校统一造册,报学校所属地医疗保障经办机构(含乡镇或街道社会保障事务所)进行报盘登记核定,经登记核定无误后,可由学生自行通过线上渠道自助缴费,亦可由学校统一持缴费通知单到税务机关或指定银行办理缴费手续。
(五)特殊人群参保缴费方式。
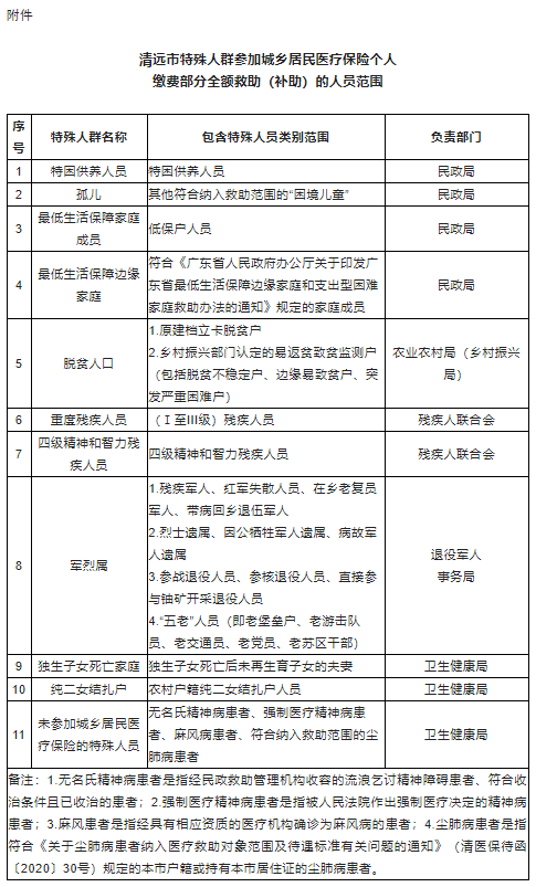
1.特困供养人员(含孤儿)、最低生活保障家庭成员、最低生活保障边缘家庭、脱贫人口、重度残疾人员(Ⅰ至Ⅲ级)、四级精神和智力残疾人员、军烈属、独生子女死亡家庭、农村户籍纯二女结扎户、未参保的无名氏精神病患者、强制医疗精神病患者、麻风病患者、符合条件的尘肺病患者等特殊人员(具体人员范围见附件),其参加居民医保个人缴费由市级医疗救助基金100%全额给予救助(补助)。已依法参加城镇职工基本医疗保险的特殊人群,不再资助其参加居民医保。
2.各县(市、区)民政局、农业农村局(乡村振兴局)、退役军人事务局、卫生健康局、残疾人联合会等相关主管部门于10月1日前将特殊人群人员名单名册提供给同级医疗保障经办机构;在缴费期内有新增特殊人群或人员身份变更的,须在12月15日前向同级医疗保障经办机构提供人员信息变更名单。
3.各县(市、区)医疗保障经办机构须在12月15日前完成所有特殊人群的参保核定,并将人员名单报送市级医疗保障经办机构,由市级医疗保障经办机构按规定统一向市财政局申请医疗救助基金进行缴费,并划入居民医保基金专户。医疗救助补助资金到账后,由市级医疗保障经办机构统一办理缴费到账确认手续。
4.落实特殊人群个人缴费部分全额救助政策,开通“绿色通道”,允许未参保的特殊人群在身份确认后办理中途参保登记和身份变更,确保特殊群体应保尽保。
5.参保缴费期间被相关职能部门认定为特殊人群但个人已缴费的人员,其个人缴费部分给予退还;参保缴费时间结束后发生身份变化的,不再进行居民医保费退费或追缴。
(六)已依法依规缴纳的基本医疗保险费一经缴纳,不予退还;跨制度、跨统筹区重复参保的,进入待遇享受期后不予退费。经医疗保障经办机构核实确认为多收、错收、重收的,以及在进入待遇享受期前死亡的,可在缴费一年内向医疗保障经办机构申请退费,具体退费经办流程由市级医疗保障经办机构统一制定。办理退费时,其所属缴费期间已享受的医疗保障相关待遇须同时退回医疗保障基金。
(七)各级税务机关依据医疗保障经办机构核定的应缴额进行征缴,并按规定及时将已征缴的居民医保费全额解入各级医疗保障经办机构设立的社会保险基金收入户,各级医疗保障经办机构每月按规定将基金收入上解至清远市财政医保基金专户。
四、有关要求
(一)高度重视,精心组织。按照国家、省关于机构改革的有关要求,居民医保费由税务机关代收,各县(市、区)相关部门务必高度重视、加强领导,在政府的统筹安排下,明确任务和目标,加大宣传力度,细化举措,狠抓落实,确保参保缴费工作顺利推进。
(二)部门联动,协力推进。各县(市、区)医保、财政、税务、社保等相关部门要明确职责,加强沟通,密切配合,形成工作合力。医保部门要切实负起牵头组织责任,做好联系协调工作,推动各项措施落实到位。医疗保障经办机构与税务机关要紧密配合,加强工作衔接,确保参保登记核定及缴费入库各环节顺畅有序。财政部门要落实资金保障,及时划拨资助参保所需资金。
(三)精准救助,有效保障。特殊人群各主管部门要按时做好特殊人群人员身份确认、变更工作,并与政数和医疗保障经办机构做好数据实时对接和传送工作,确保特殊人群及时享受医疗保障待遇。





