
关于榕城区道路自动停车设施机动车停放服务收费的公告
根据市相关职能部门核定,榕城区道路自动停车设施机动车停放服务收费自2022年9月1日正式实施。
一、收费路段
北部片区4纵4横8条道路,其中4纵为仁义路、黄岐山大道、晓翠路、新河路,4横为建阳路、美阳路、新阳路、临江北路;中部片区2纵1横3条道路,其中2纵为梅兜路、东湖路,1横为临江南路;共11条道路及3个封闭停车场(梅东大桥北侧、汇龙湾东侧、临江南路水岸花城北侧)。
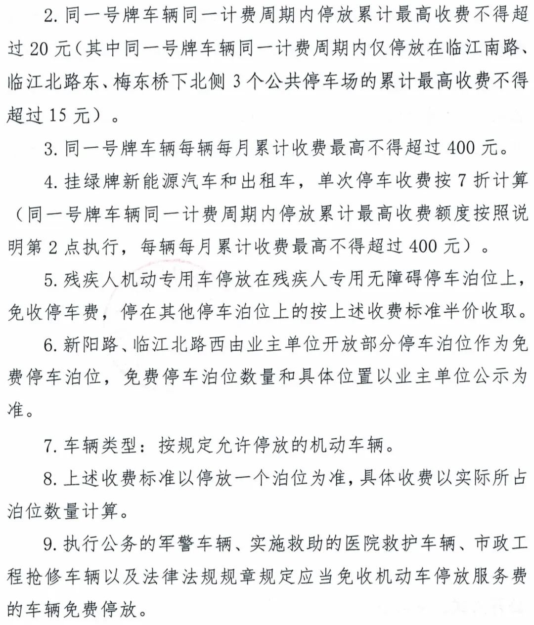
二、收费标准
三、执行时间
榕城区道路自动停车设施机动车停放服务收费自2022年9月1日起施行,至2025年8月31日止。执行期间如遇国家、省相关政策调整,按照新政策执行。





