
根据烟台市委人才工作领导小组办公会发布的办理指南:
为深入贯彻落实青年人才“百千万”集聚计划和“就选烟台·青春无忧”青年人才专项招引行动部署安排,营造良好的人才服务生态,烟台市人才科创发展集团携手光大银行烟台分行联合推出“烟台青才卡”,为全市青年人才提供“食、住、行、游、娱、购”等全方位优惠便利服务。
“烟台青才卡”为光大银行金融IC借记卡,卡片为智能芯片I类卡,仅限本人申请使用,不得冒用或转借他人。发现通过弄虚作假手段获取或冒用、转借他人的,发卡行有权收回卡片并记入黑名单,不再予以补办。
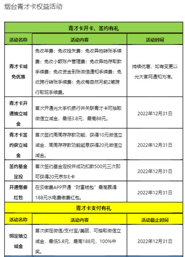
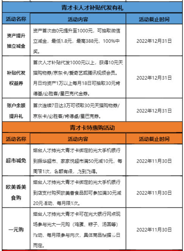
权益活动汇总





