
九江市本级社会保险补贴申领流程
参保地:九江市社会保险管理中心 补贴地:九江市就业创业服务中心
第一步:打开支付宝搜索赣服通;

第二步:打开赣服通——点击下拉箭头

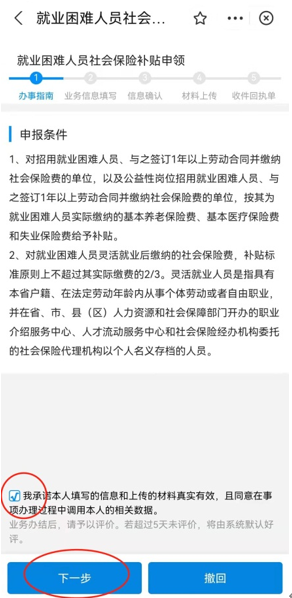
第三步:就业困难人员社会保险补贴申领;

如果弹出“该人员不存在有效就业困难人员认定信息,不能办理该事项”对话框,说明申领人的失业登记未录入江西人社一体化综合信息系统,申领人可到户籍所在地或常住地的街道(乡镇)人社窗口办理①失业登记 ②就业困难人员认定 ③就业登记后,再进行就业困难人员社保补贴申领。
第四步:点在线办理;

第五步:选择九江市本级;

第六步:点击下一步

第七步:核对基本信息后,点击下一步;

第八步:业务信息填写;
(1)开户行:社会保障卡左上角
(2)银行账号:社会保障卡上的银行卡号(社会保障卡须提前去银行激活)
(3)月份填写:(先填结束月,后填开始月)
①男性今年满55周岁(即1967年出生且第一次申领),则按月份填写,填满55周岁的下一个月;例:1967年2月18日出生,开始年月填202203,结束年月填202212;
②女性今年满45周岁(即1977年出生且第一次申领),则按月份填写,填满45周岁的下一个月;例:1977年3月18日出生,开始年月填202204,结束年月填202212;
③其他符合条件人员开始年月填202201,结束年月填202212;
④男性今年满60周岁,女性今年满50周岁,按满周岁月份填写。例:男性1962(女性1972)年7月18日出生,开始年月填202201,结束年月填202207。
(4)缴费额填写如下表,请按实际缴费月数对应的金额填写。职工基本养老保险或职工基本医疗保险有未参保的填0,失业保险填0。(缴纳城镇居民医疗保险320元的,不在补贴范围内)
备注:2022年职工基本养老保险最低缴费金额为7992元和8472元;职工医疗保险最低缴费4772.4元(其中:职工基本医疗保险为3922.56元、大病保险为326.88元、生育保险为523.01元),社保补贴只给予职工基本医疗保险补贴,大病保险、生育保险不在补贴范围内。
(5)就业地点(单位):填灵活就业证明单位盖章的公司名称
(6)人员类别:4050
第九步:上传户口本原件扫描件或照片、灵活就业证明扫描件或照片、社会保障卡原件扫描件或照片(扫描件或照片须清晰度高,可识别);

第十步:完成

赣服通——人社专区——进入我的空间——我的办理业务——已办结——查看办件进度。(可查看申请是否审批通过)
市就业创业服务中心将在15个工作日内对申领社保补贴人员的申领资格和申报材料进行审核,如有条件不符合或信息填写错误的办件将会退回(会备注退回原因),请广大群众及时关注赣服通——人社专区——我的办件,查看办件进度。如有信息填写错误退回的,请及时按退回说明重新线上申领。





