


扫二维码,下载注册 “个人所得税APP”

案例操作指引
徐某和刘某是夫妻,婚前各自购买了首套住房,2020年选择各自分别按扣除标准的50%扣除住房贷款利息,并分别报送给任职单位在预扣预缴申报时扣除。经夫妻共同商议,2021年度的住房贷款利息扣除调整为由徐某一个人按扣除标准的100%扣除。
2020年:徐某和刘某分别可享受住房贷款利息每月扣除500元,全年累计扣除6000元,夫妻两人全年合计扣除12000元。
2021年:徐某可享受住房贷款利息每月扣除1000元,全年累计可扣除12000元,刘某不享受住房贷款利息扣除。
徐某和刘某可登录个人所得税APP完成以下操作:
①徐某、刘某填报2020年度住房贷款利息扣除信息;
②徐某办理2021年度住房贷款利息扣除信息的修改和确认;
③刘某办理2021年度住房贷款利息扣除信息的删除和确认。
注意:应于2020年12月31日前完成2021年度专项附加扣除信息的确认修改,否则系统将按已填报的扣除信息自动延长至2021年。
首先,我们来关注一下↓↓↓
徐某、刘某新增填报住房贷款利息扣除信息的操作流程
1.登录“个人所得税APP”,在首页“常用业务”点击【专项附加扣除填报】,选择扣除年度【2020】年后,选择【住房贷款利息】;确认材料信息完备后,点击【准备完毕,进入填报】,进入下一步
01
02
03
2、确认本人信息,填写房贷信息,录入“产权证明”、“贷款方式”、“贷款银行”、“首次还款日期”等信息,填写本人是否借款人信息,选择“是否婚前各自首套贷款,且婚后分别扣除50%”为【是】,点击下一步
01
02
03
04
05
3、申报方式选择“通过扣缴义务人申报”,选择扣缴义务人。点击提交,确认提示内容后,即可完成住房贷款利息扣除信息采集申报
01
02
选择“通过扣缴义务人申报”:
由工资薪金所得的扣缴单位在预扣预缴税款时,按纳税人在本单位本年可享受的累计扣除额办理扣除。
选择“综合所得年度自行申报”:
在次年3月1日至6月30日内,向汇缴地主管税务机关办理汇算清缴申报时扣除。
接下来,我们来学一学→
徐某夫妻俩对2021年度住房贷款利息扣除信息的确认处理流程
一、徐某办理2021年度住房贷款利息扣除信息的修改和确认,操作如下:
1、登录“个人所得税APP”,在首页“常用业务”点击【专项附加扣除填报】;选择扣除年度【2021】年后,点击【一键带入】,提示“将带入2020年度信息,请确认是否继续?”,确认后点击【确定】,进入下一步
01
02
03
2
打开“待确认”状态的房贷利息信息,点击【修改】,选择“修改设置扣除比例”,修改“是否婚前各自首套贷款,且婚后分别扣除50%”栏为【否】后,点击【确认修改】返回“待确认扣除信息”界面
01
02
03
04
05
06
3、核对完所有专项附加扣除信息后,点击屏幕右上角【一键确认】,确认提示后点击【确认】,完成2021年专项附加扣除信息确认操作
01
02
二、刘某办理2021年度住房贷款利息扣除信息的删除和确认,操作如下:
1、进入【一键带入】界面,打开“待确认”状态的房贷利息信息,点击【删除】,确认提示后点击【确定】
01
02
03
2、核对完其他专项附加扣除信息后,点击屏幕右上角【一键确认】,确认提示后点击【确认】,完成2021年专项附加扣除信息确认操作
01
02
注意事项
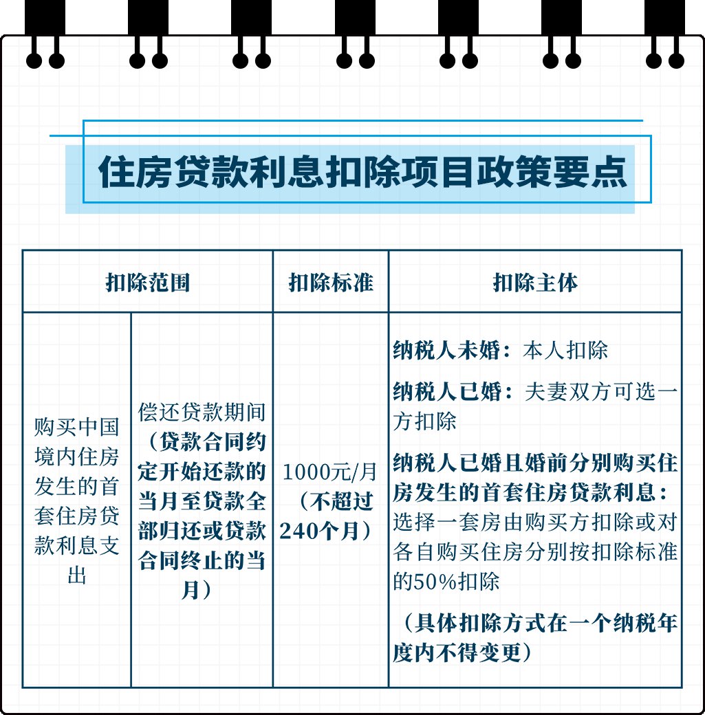
1.首套住房贷款是指购买住房享受首套住房贷款利率的住房贷款。
2.纳税人本人或其配偶所购买住房须为中国境内住房。
3.夫妻双方非婚前分别购买的住房,只能选择一方扣除住房贷款利息。
4.纳税人及其配偶在一个纳税年度内不能同时分别享受住房贷款利息和住房租金专项附加扣除。
5.纳税人应当留存住房贷款合同、贷款还款支出凭证备查。
温馨提示
1.纳税人同时从两处以上取得工资、薪金所得,并由扣缴义务人办理扣除的,对同一专项附加扣除项目,一个纳税年度内,纳税人只能选择从其中一处扣除。
2.一个纳税年度内,纳税人在预扣预缴税款环节未享受或未足额享受的,可以在当年内剩余月份发放工资、薪金时补充扣除,也可以在次年3月1日至6月30日内,向汇缴地主管税务机关办理汇算清缴时申报扣除。
3.专项附加扣除额一个纳税年度扣除不完的,不能结转以后年度扣除。
4.纳税人对提交信息的真实性、准确性、完整性负责,专项附加扣除信息发生变化的,纳税人应当及时向扣缴义务人或税务机关提供相关信息。





