
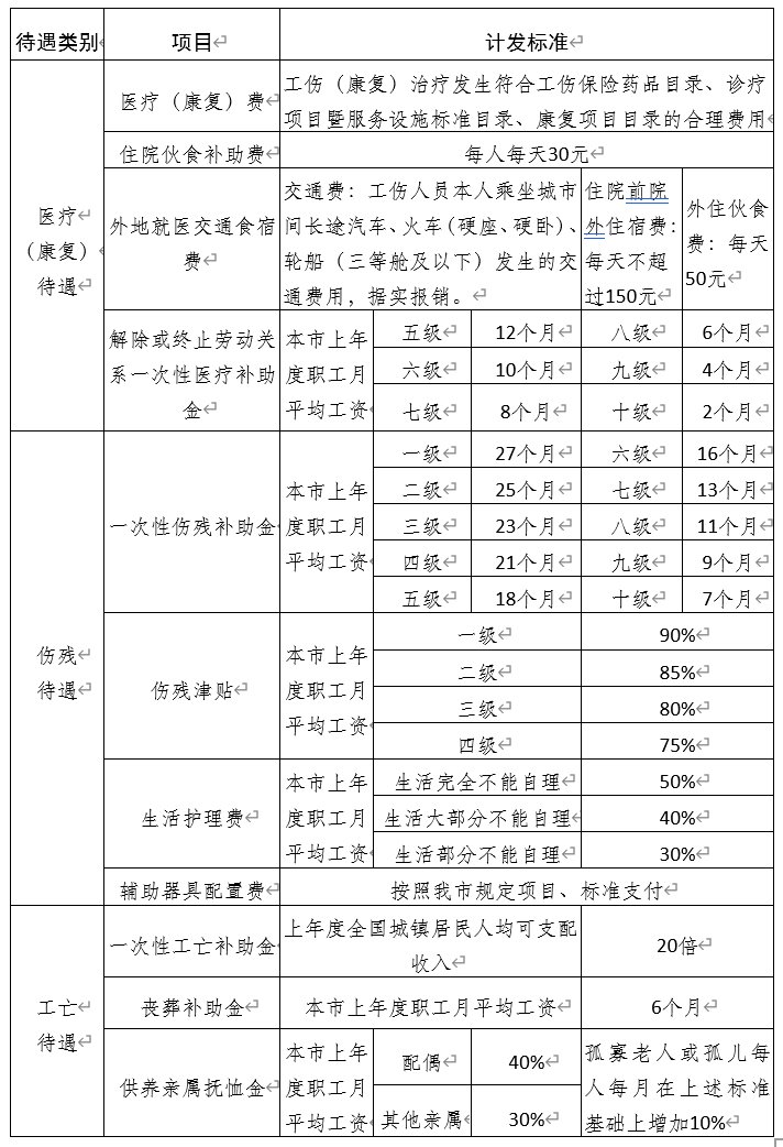
》》》天津建设项目参保人员发生工伤可以享受哪些待遇?
答:天津建设项目参保人员办理工伤认定和工伤登记后,按规定享受工伤医疗(康复)待遇、伤残待遇和工亡待遇。详见下表:
建设项目参保人员工伤保险待遇及标准
建设项目内发生工伤怎么办?
参保人员因工作原因受到事故伤害的,用人单位应当在24小时内向建设项目所在地区人社局报告,并自事故伤害之日起30日内向区人社局提出工伤认定申请,遇有特殊情况经区人社局同意,申请时限可以适当延长。认定为工伤后,用人单位应当及时到建设项目参保地社保分中心办理工伤登记手续。





