
申请材料
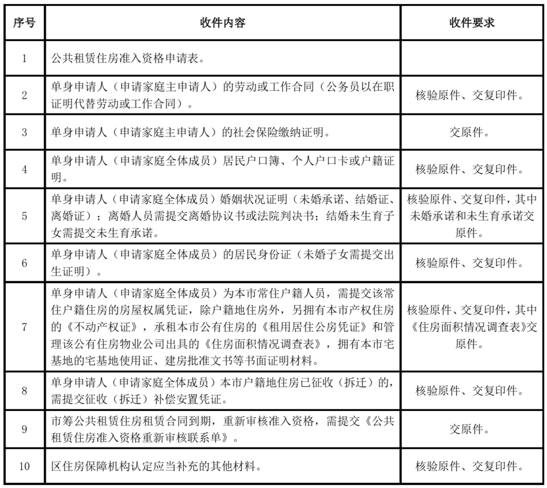
单身申请人(申请家庭)应当如实填报申请表,作出书面诚信承诺,并提交以下申请材料(须核验原件):
一、本市户籍(适用于单身申请人或申请家庭主申请人为本市户籍)
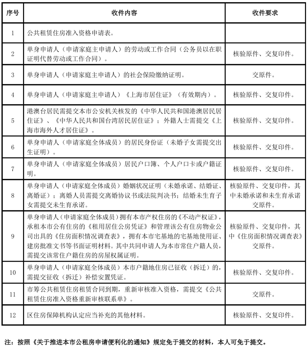
二、非本市户籍(适用于单身申请人或申请家庭主申请人为非本市户籍)
ps:本文图文信息源于普陀公租房官方微信。
地方特产2022-10-28 16:17:09佚名

申请材料
单身申请人(申请家庭)应当如实填报申请表,作出书面诚信承诺,并提交以下申请材料(须核验原件):
一、本市户籍(适用于单身申请人或申请家庭主申请人为本市户籍)
二、非本市户籍(适用于单身申请人或申请家庭主申请人为非本市户籍)
ps:本文图文信息源于普陀公租房官方微信。