
申请主体
单身人士或家庭可以申请本市公共租赁住房准入资格。
(一)单身人士申请的,本人为申请人。
(二)家庭申请的,应当确定一名主申请人,其他家庭成员为共同申请人;其他家庭成员的范围限于主申请人配偶和未婚子女。申请家庭主申请人办理申请、申报等事项的行为,视同申请家庭全体成员的行为。
申请条件
申请本市公共租赁住房准入资格的单身申请人或申请家庭主申请人应当同时符合以下条件:
(一)具有本市常住户口,或持有有效期内《上海市居住证》;
(二)已与本市就业单位签订一年以上(含一年)劳动或工作合同,并依法缴纳各项社会保险金。
申请本市公共租赁住房准入资格的单身申请人或申请家庭全体成员应当同时符合以下条件:
(一)在本市人均住房建筑面积低于15平方米;
(二)申请时未享受本市廉租住房、共有产权保障住房政策。
★单身申请人或者申请家庭全体成员均为本市常住户口人员的,参照本市共有产权保障住房申请对象住房面积核查计算的相关规定核定人均住房建筑面积。
★普陀区区筹公共租赁住房面向在本区进行工商注册和税收登记的企事业单位职工、来沪务工人员及其他本区户籍人口的在职单身申请人(申请家庭)供应。
申请方式及地点
一、申请对象可登录上海市人民政府网址“http://www.shanghai.gov.cn/index.html”,注册用户后,在各区一网通办模块,找到公租房申请事项,点击“立即办理”,在打开的一网通办申请页面填报申请信息。
二、申请对象可通过微信公众号“荣和公租房”,根据申请提示在申请页面填报申请信息。
三、申请对象收到电话或短信通知后,须至区受理机构窗口提交书面申请材料。材料要求详见网上公布的《普陀区公共租赁住房申请受理告知书》或致电咨询受理机构窗口工作人员。
四、申请对象提交书面申请材料时,由区受理机构窗口工作人员当场核对申请材料是否完整、齐全。对材料齐全的,区受理机构窗口受理后并出具相关凭证;对材料不齐全的,区受理机构窗口应当退还申请材料,并一次性告知补正要求。
★普陀区公共租赁住房申请受理窗口工作时间、地址、咨询电话:
受理地址:
交通路1533号,咨询电话:62060073。
受理时间:
周一至周五(国定节假日及双休日除外)上午9:00—16:30;周六、周日上午9:00—11:30;下午13:00—16:30。
受理地址:
同普路602号(普陀区行政服务中心)。
受理时间:
周一至周五(国定节假日及双休日除外)上午9:00—11:30;下午13:30—16:30(夏令时:下午14:00-16:30)。
申请材料
单身申请人(申请家庭)应当如实填报申请表,作出书面诚信承诺,并提交以下申请材料(须核验原件):
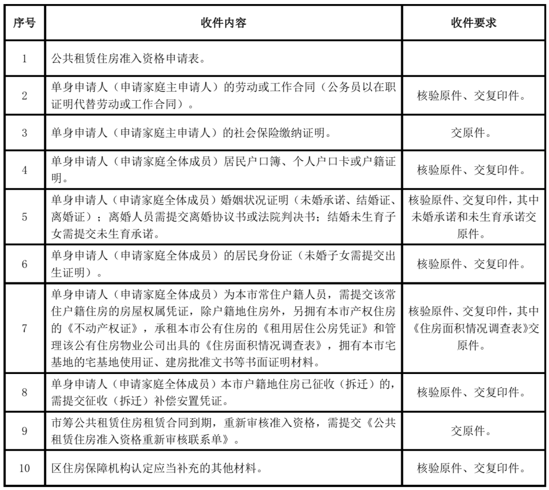
一、本市户籍(适用于单身申请人或申请家庭主申请人为本市户籍)
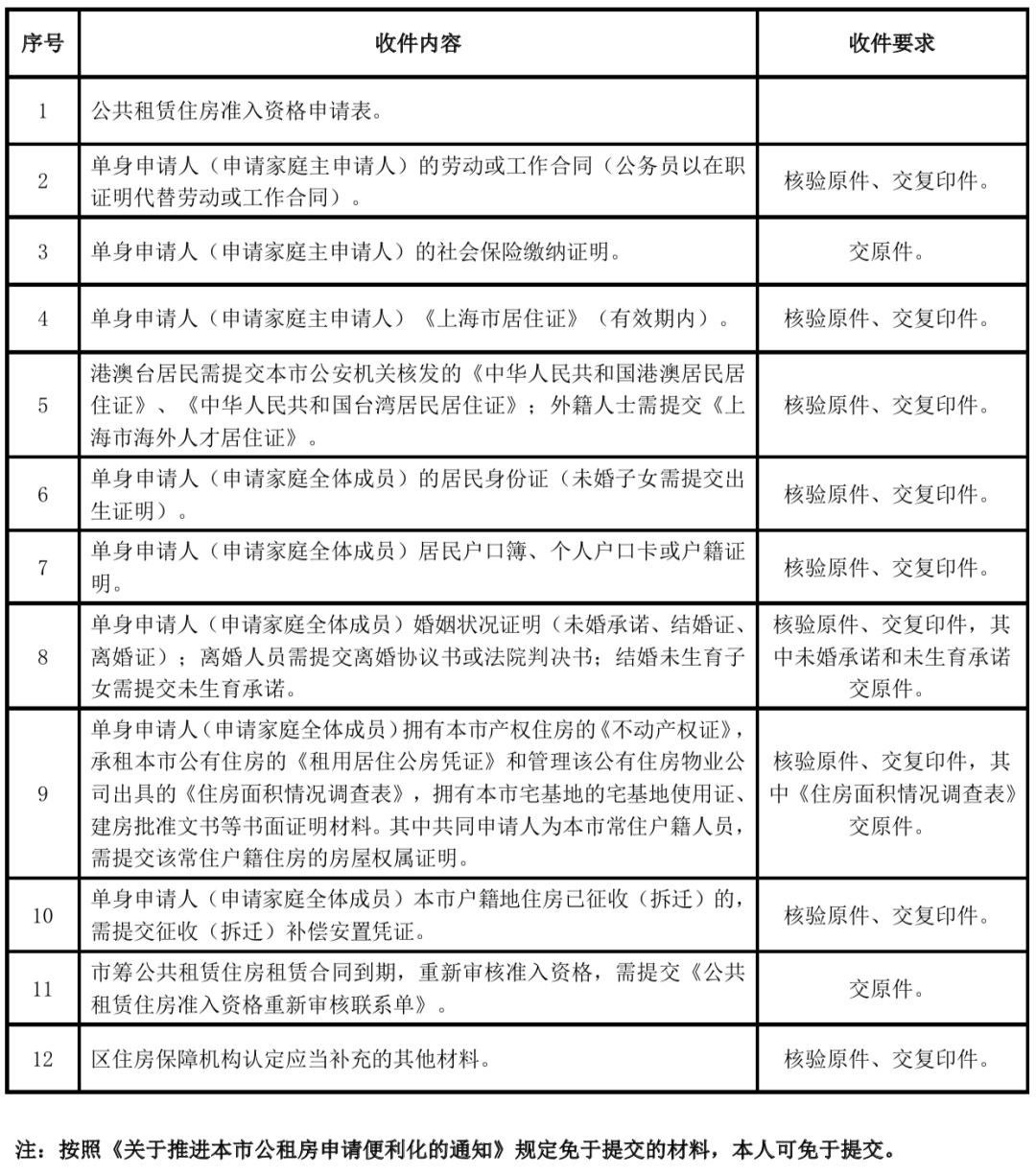
二、非本市户籍(适用于单身申请人或申请家庭主申请人为非本市户籍)
房源类型
普陀区区筹公共租赁住房房源为荣和公司建设筹措房源,房源均在普陀区,仅限在本区进行工商注册和税收登记的企事业单位职工、来沪务工人员及其他本区户籍人口的在职单身申请人(申请家庭)申请,审核通过后,后续轮候分配由我司安排。
申请审核流程详见下图:






