
》》》天津灵活就业社保可以落户吗?
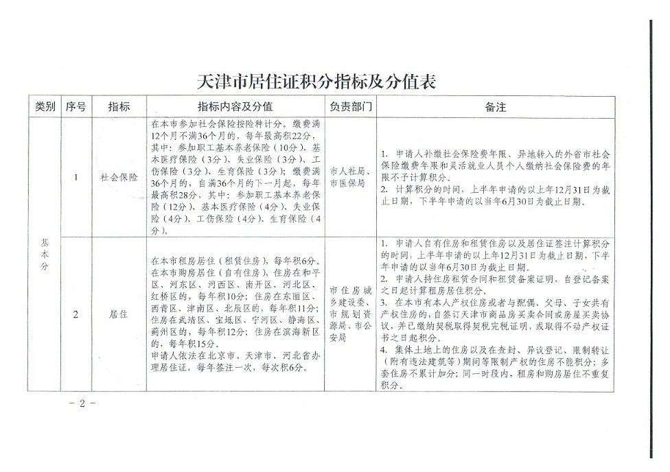
答案是:不可以。根据《天津市居住证积分指标及分值表》规定:天津积分落户申请人补缴社会保险费年限、异地转入的外省市社会保险缴费年限和灵活就业人员个人缴纳社会保险费的年限不子计算积分。
计算积分的时间,上半年申请的以上年12月31日为截止日期,下半年中请的以当年6月30日为截止日期。
天津市居住证积分指标及分值表(如下图所示)
【
地方特产2022-10-25 17:07:16未知

》》》天津灵活就业社保可以落户吗?
答案是:不可以。根据《天津市居住证积分指标及分值表》规定:天津积分落户申请人补缴社会保险费年限、异地转入的外省市社会保险缴费年限和灵活就业人员个人缴纳社会保险费的年限不子计算积分。
计算积分的时间,上半年申请的以上年12月31日为截止日期,下半年中请的以当年6月30日为截止日期。
天津市居住证积分指标及分值表(如下图所示)
【