
2022下半年西安市教师资格考试笔试防疫须知:
一、防疫政策
根据陕西省应对新型冠状病毒感染肺炎疫情工作领导小组办公室《关于印发〈陕西省教育等相关行业考试疫情防控工作指导方案(试行)〉的通知》(陕肺炎办发〔2022〕39号):
1.核酸检测结果为阳性者或在隔离治疗期间的新冠肺炎确诊病例和无症状感染者,及尚未解除隔离的密接和次密接人员,不得参加考试。
2.有1例及以上本土新冠感染者所在县(市、区,副省级城市的街道)或中高风险地区所在县(市、区,副省级城市的街道)旅居史的人员,或有境外旅居史的人员,未完成规定的隔离管控措施的,不得参加考试。
3.受防疫封控、管控的考生,不得参加考试。
4.健康码、行程码非绿码考生不能参加考试。
二、考前准备
1.鉴于当前国内疫情多点散发,疫情扩散风险持续存在,为防止滞留异地耽误考试,考生尽量提前返回所报考区属地,至考试结束期间务必做好个人防护。
2.考生须从考前7天(境外考生为考前10天)开始,每日进行身体健康状况监测,测量体温,如实记录个人健康信息(自我记录、自我留存备查)。
3.考生须提前申领“陕西一码通”(健康码)及“通信大数据行程卡”(行程码),并持续关注本人健康码状态。健康码、行程码非绿码考生不能参加考试。
4.参加考试时须提供48小时内核酸检测阴性证明(纸质版、电子版均可)。
5.疫情防控实行属地管理原则。考生须及时关注所报考区属地疫情防控要求,非必要不外出、不聚集,不去人口密集场所,做好考前各项准备工作,确保顺利参加考试。
三、考试实施
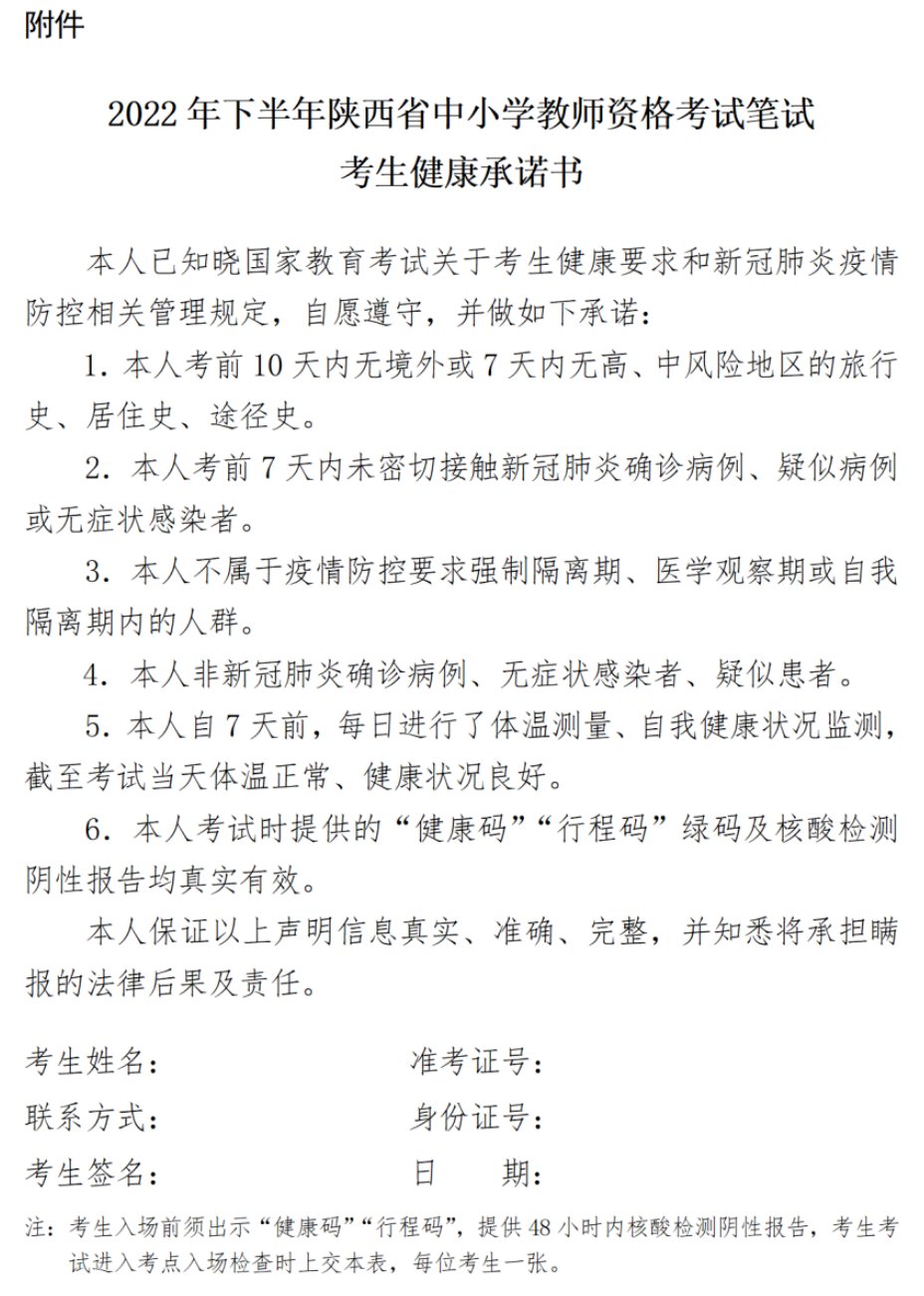
1.考生应提前1小时到达考点,进入考点时要保持安全距离,自觉出示健康码、行程码、48小时核酸检测阴性报告,接受体温检测,进行身份验证,上交健康承诺书(见附件)。
2.考生须自备一次性医用口罩或医用外科口罩。考试时,应遵守当地疫情防控要求,主动接受体温测量,除身份核查外须全程佩戴口罩。
3.考试结束后,考生要按考务工作人员的指令,保持安全距离有序离场。
4.如未按要求向相关部门报告真实接触史及身体异常状况,被疫情防控部门筛查发现,实施管控措施而影响考试的,责任自负。






