
铜陵市疾控中心接种门诊将于2022年10月22日 10:00开放线上预约,预约平台:医鹿APP,限铜陵市铜官区、郊区常住适龄女性(户籍居民或居住半年以上非户籍居民),适龄且身体条件符合的女性都可预约!
为有序开展四价、九价疫苗网上预约,以下为预约和接种的详细信息,请务必认真阅读!!!
接种条件(现场审核)
(1)铜官区、郊区户籍常住居民需提供以下证明材料:
a.本人有效身份证
b.预约成功信息
c.户籍证明(如户口本)
(2)铜官区、郊区非户籍常住居民需提供以下证明材料:
a.本人有效身份证
b.预约成功信息
c.房产证、购房合同、公安机关出具的居住证明任一类材料。
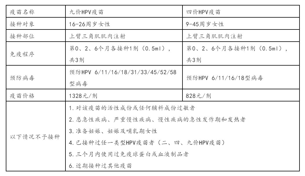
一、疫苗简介

二、预约须知
1.仅限接种者本人实名账号预约,预约成功者,在预约接种日三天内持所需材料(如:户口本、房产证、公安机关出具的居住证明等)来我中心接种疫苗,未按期前来接种者视为自动放弃。
2.本期预约接种满额后通道即刻关闭,即使后面取消预约,该名额他人也无法预约,请谨慎预约;
3.接种服务严格按照相关规定进行,以现场医护人员专业判断为准,请大家配合理解。
4.接种时间:四价HPV:10月26日到11月10日;九价HPV:11月15日到11月18日。周二到周五,上午9:00-11:00,下午15:00-16:30,其余时间不接种,法定节假日不接种。
温馨提醒:HPV疫苗目前关注用户众多,该状况下,此次开放的疫苗极有可能会短时间内被迅速预约完,如本次未能预约上,敬请理解!
三、预约步骤
1.下载“医鹿”App
①安卓手机:在应用市场直接搜索“医鹿”下载

②苹果手机:直接下载

2.下载后,选择“铜陵”地区,点击 “成人疫苗” ,点击“抢苗助手”。

3.点击“开启订阅”,抢苗不错过。
疫苗开放预约时,订阅按钮将变为预约入口,点击立即预约
往下滑找到预约场次-点击订阅

4.填写预约信息
选择接种日期和时间,填写接种人信息,系统会在线核实是否符合疫苗接种条件,是否本人实名账户,只有符合条件的用户才可进行预约。
提示:请根据自身需求选择预约接种时间,并认真填写预约信息(很重要!)
5.预约成功
预约成功后,点击“查看预约详情”,获得确认码,之后请携带相关证件,按预约时间准时前往接种点接种。

温馨提醒:HPV疫苗目前关注用户众多,该状况下本医院此次开放的疫苗极有可能会短时间内被迅速预约完,如本次未能预约上敬请理解!
四、预约成功后须知
1.预约成功后,无须电话咨询,预约日期即为实际接种日期,在预约接种日期三天内持所需材料(如:户口本、房产证、公安机关出具的居住证明等)来我中心接种疫苗,未按期前来接种者视为自动放弃,名额自动作废并且不可转让!本中心将对预约成功的人额外发送一条短信。
五、注意事项
1.为保证预约流程一致性、预约的公平性,本次预约采用“医鹿”APP预约,不接受电话预约、微信预约及现场预约等其它预约方式,且预约名额有限,很难满足所有人的需求,敬请理解!
2.预约成功,但安排接种期间身体状况欠佳者(如发热、使用镇痛药、抗生素或抗炎药等药物、准备妊娠或妊娠及哺乳期),将不予接种,名额均不予保留,建议若存在上述情况请勿预约。
3.接种时将核对本人姓名、身份证信息,若发现有条件不符情况将不予接种。
4.成功预约的居民,请按照预约时间前往接种门诊进行接种。逾期不再保留号源。
5.现场请遵守接种点相关规定,若接种时人数较多,请注意秩序,相互体谅!
6.由于苗量有限,请本次未预约成功的朋友继续关注、耐心等待,勿盲目着急拨打电话或前往现场。
六、联系信息
1.接种点名称:铜陵市疾控中心接种门诊
2.接种点地址:铜陵市义安大道北段935号





