
南阳市医疗保障局关于做好2022年度职工基本医疗保险缴费基数申报工作的通知
各县区医疗保障局,城乡一体化示范区社会保障服务中心,高新区、官庄工区、鸭河工区组织人社局,局属各单位,各医疗保险参保单位:
根据《社会保险法》《社会保险费申报缴纳管理规定》《关于规范社会保险缴费基数有关问题的通知》等有关法律和政策规定,结合我市职工基本医疗保险工作实际,现将开展全市2022缴费年度职工工资收入申报工作的有关事宜通知如下:
一、申报范围
(一)当月在南阳市参加职工基本医疗保险(含生育保险,下同)的用人单位及其在职职工。
(二)机关事业单位参加公务员医疗补助险种的退休人员。
退休人员无需申报职工基本医疗保险基数,划入个人账户金额按照我市有关政策规定确定。
机关事业单位退休人员的申报基数仅用于公务员医疗补助险种,未参加公务员医疗补助险种的退休人员无需申报基数。
二、申报方式
(一)网上申报渠道。缴费工资申报原则上采取“网上”申报,参保单位登录河南省医疗保障公共服务平台:(https://ggfw.ylbz.henan.gov.cn/)通过“职工缴费工资申报”模块进行申报(河南省医疗保障公共服务平台操作方式见附件3)。参保单位遇到疑难问题时,可到参保地医保经办机构办事大厅现场咨询。
(二)经办大厅渠道。参保单位到医疗保险经办机构业务大厅导出本单位工资收入申报数据文件进行填报,填报完毕后通过原途径进行申报数据文件导入。
疫情期间,建议参保单位通过网上申报渠道申报缴费基数。
三、申报时间
2022年6月1日至6月30日。
四、缴费工资基数的确定及注意事项(缴费工资基数原则上应与养老保险基数保持一致)
参保单位及其参保职工2022缴费年度的缴费基数,使用时间为2022年7月1日至2023年6月30日,个人缴费基数一经核定不再改变。
(一)企业、社会团体等单位需申报参保职工2021年度月平均工资收入。在申报时,应按照国家统计局规定列入工资总额统计项目的实际收入进行计算,具体包括:计件工资、计时工资、奖金、加班加点工资、特殊情况下支付的工资、津贴、补贴和其他工资等。
注意事项:2022年1月1日后新参保的职工按入职后领取的月工资收入作为缴费工资。
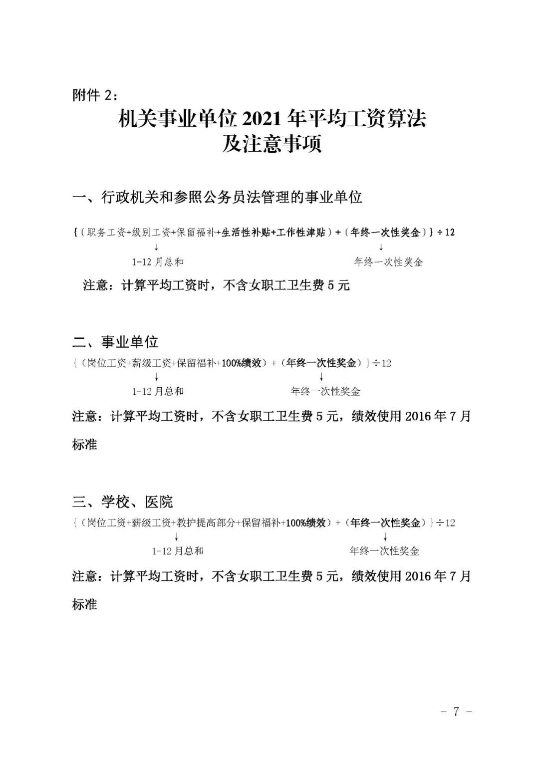
(二)机关事业单位需申报在编职工2021年度月平均工资收入。在申报时,应严格按照《河南省人力资源和社会保障厅河南省财政厅关于机关事业单位养老保险缴费工资基数和待遇统筹项目有关问题处理意见的通知》(豫人社〔2016〕10号)规定纳入缴费工资基数的项目进行计算。具体算法及注意事项见附件2。
五、有关要求
(一)精心组织。各县区医疗保障部门要高度重视此项工作,结合本地工作实际,加大政策宣传动员力度,重点做好辖区内参保单位的基数申报工作,优化服务流程,按照规定时限完成相关工作,确保应保尽保。
(二)按时申报。各参保单位应于2022年6月1日至6月25日完成年度工资收入申报工作,参保地医疗保险经办机构于6月30日前按有关规定封顶保底,确定2022缴费年度(2022年7月1日至2023年6月30日)缴费基数。逾期不申报的参保单位2022缴费年度的缴费基数,参保地医疗保险经办机构应按《社会保险法》第62条“用人单位未按规定申报应当缴纳的社会保险费数额的,按照该单位上月缴费额的百分之一百一十确定应当缴纳数额;缴费单位补办申报手续后,由社会保险费征收机构按照规定结算。”的规定,同比上调至原工资额的110%。
(三)如实申报。缴费基数关系到每位参保职工的切身利益,各参保单位应按照有关政策及口径如实申报,并组织职工本人进行确认。参保单位进行年度工资收入申报时应同时上传(报送)《单位年度工资收入申报承诺书》(见附件1,可通过河南省医疗保障公共服务平台或南阳市医疗保障局官方网站下载),承诺申报基数真实、准确、完整、有效,并全部承担由此产生的一切法律责任。
(四)加强稽核。基数申报工作完成后,各级医保经办机构要对用人单位基数申报情况开展专项稽核审计,对于稽核发现存在虚报、谎报、瞒报等行为的参保单位,依照《社会保险法》《社会保险稽核办法》《劳动保障监察条例》有关规定进行处理。
联系电话:
市医疗保障局行政审批服务科 63058256
南阳市医疗保险中心 61387811
卧龙区医疗保险中心 63226182
宛城区医疗保险中心 61172608
唐河县医疗保险中心 60282621
桐柏县医疗保险中心 83973073
镇平县医疗保险中心 65913618
西峡县医疗保险中心 60287797
淅川县医疗保险中心 69210153
新野县医疗保险中心 66237668
社旗县医疗保险中心 83831153
内乡县医疗保险中心 83978531
方城县医疗保险中心 67290359
南召县医疗保险中心 66887308
附件:
1.单位年度工资收入申报承诺书

2.机关事业单位2021年平均工资算法及注意事项


3.单位缴费基数网上申报指南:点击查看





