
》》》河北省内高速路况实时查询
小编温馨提醒:高速公路重点查处“三超一疲劳”、违法占用应急车道、客运车辆凌晨2时至5时违规运行等违法行为。国省道严查超载、超速、强超强会、不按规定让行等违法行为。农村地区充分发挥“两站两员”作用,紧盯集会庙会、婚丧嫁娶、民俗活动等重点时段重点路段,及时劝导查纠酒驾醉驾、无证驾驶、超员载客、违法载人等违法行为。
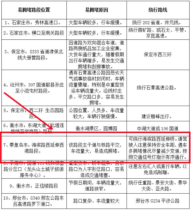
➤秦皇岛春运易拥堵路段

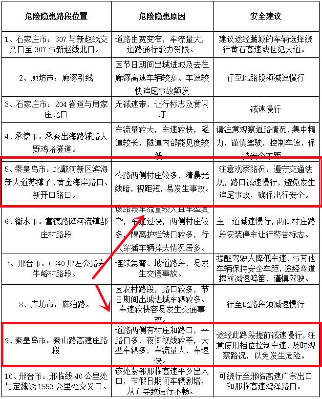
➤秦皇岛春运事故多发路段

地方特产2022-10-19 23:10:11佚名

》》》河北省内高速路况实时查询
小编温馨提醒:高速公路重点查处“三超一疲劳”、违法占用应急车道、客运车辆凌晨2时至5时违规运行等违法行为。国省道严查超载、超速、强超强会、不按规定让行等违法行为。农村地区充分发挥“两站两员”作用,紧盯集会庙会、婚丧嫁娶、民俗活动等重点时段重点路段,及时劝导查纠酒驾醉驾、无证驾驶、超员载客、违法载人等违法行为。
➤秦皇岛春运易拥堵路段

➤秦皇岛春运事故多发路段

春节期间秦皇岛哪里能办理违法处理业务?